上市公司公告

今年已有16家上市公司发布关于稳定股价的公告
图片尺寸789x1514
沪市上市公司公告(5月10日)
图片尺寸621x425
最新公告!8家上市公司,同日被立案
图片尺寸700x504
最新公告!8家上市公司,同日被立案
图片尺寸660x447
首次公开发行股票并在创业板上市 之 上市公告书.pdf
图片尺寸800x1131
上市公司信息
图片尺寸920x1301
承德新新钒钛股份有限公司首次公开发行股票上市公告书.pdf
图片尺寸800x1130
太耿直上市公司发公告董秘辞职因找到更高薪的工作
图片尺寸759x597
深市上市公司公告4月15日
图片尺寸979x1317
上市公司突然公告上海市公安局决定对董事长取保候审他已辞任总经理
图片尺寸1080x713
上市公司公告董事长被抓深交所连夜追问他担任过副市长持股市值曾超
图片尺寸625x420
了解公司动态挖掘市场机会每天收集汇总上市公司公告每晚18点为您呈现
图片尺寸640x360
沪市上市公司公告2月23日
图片尺寸660x724
简称"恒大")发布公告称,公司正考虑集团物业管理业务分拆及独立上市
图片尺寸765x666
产品上市公告
图片尺寸473x594
信心彰显,约70家上市公司密集披露回购或增持公告|林州重机_新浪财经
图片尺寸829x1081
上市公司的公告
图片尺寸621x508
江苏一上市公司突然公告:2400万元政府奖励被财政局追回!
图片尺寸884x742
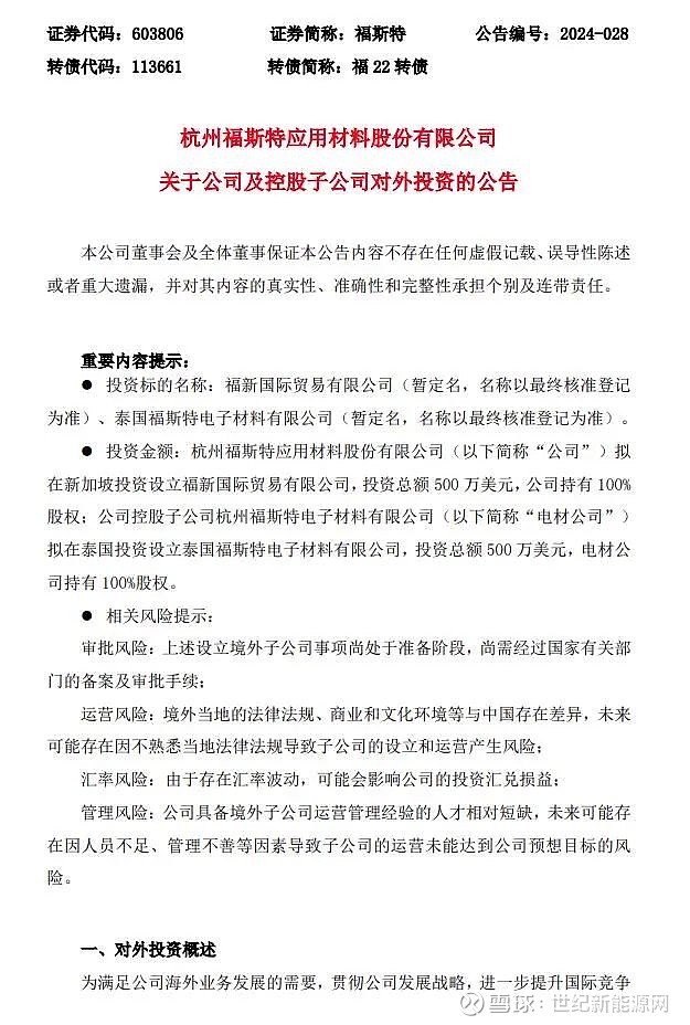
千亿上市公司拟成立两家子公司 4月12日, 福斯特 发布公告称,公司拟在
图片尺寸625x928
两家上市公司同日公告董事长遭留置
图片尺寸560x690