亲友问卷表格

相亲问卷调查表
图片尺寸920x1302
家访调查问卷表
图片尺寸920x1302
幼儿园家长问卷调查表9
图片尺寸920x1302
家庭教育 亲子关系 调查问卷
图片尺寸736x835
幼儿园家长问卷调查表
图片尺寸920x1302
家访问卷调查表1
图片尺寸920x1302
无忧文档 所有分类 表格/模板 表格类模板 亲属关系调查表 亲属关系
图片尺寸726x667
来自合集:亲友问卷/合绘∠(31」∠)_著作权归作者本人所有
图片尺寸650x1950
家长问卷调查表
图片尺寸920x1303
mbti亲友问卷
图片尺寸1080x807
亲友表格
图片尺寸1080x1439
问卷表格合集
图片尺寸1719x1200
中班朋友你好主题下亲子调查表
图片尺寸518x691
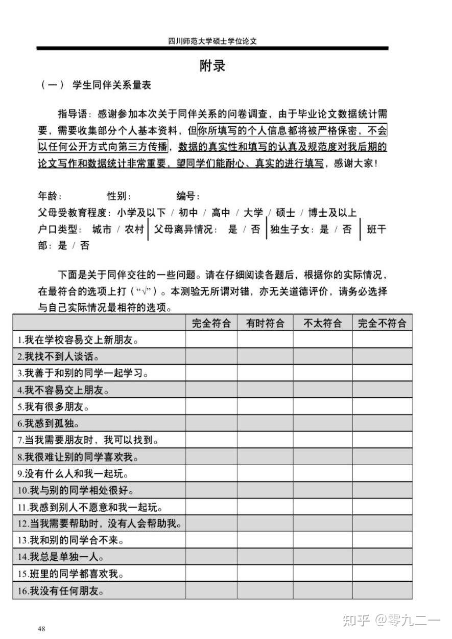
邹泓同伴关系问卷量表? - 知乎
图片尺寸885x1250
详解日本"家族滞在"签证
图片尺寸640x878
小瓶子 表格 问卷 模板 文梗
图片尺寸400x461
老年人社会问卷调查表格doc26页
图片尺寸792x1120
问卷表格合集
图片尺寸1000x859
cp问卷
图片尺寸1000x896
幼儿园家长问卷调查表
图片尺寸920x1301