什么是增值税

增值税税率表
图片尺寸920x1303
什么是增值税?老板必看系列!必看的增值税基础知识!
图片尺寸1440x1924
750万元住宅税费或增30万增值税2改5有什么影响
图片尺寸650x434
先交13增值税再交25企业所得税和20分红个税老板怎么节税
图片尺寸2524x1772
增值税的征税范围2020年最新最全税率表
图片尺寸1086x3311
图解增值税
图片尺寸1080x2877
最新增值税税率表2018
图片尺寸550x4221
最新各行业增值税税率一览表
图片尺寸1080x1748
2022年增值税税率
图片尺寸640x2513
会计实训2021年增值税税率表适用一般纳税人
图片尺寸447x441
一图详解:一般纳税人和小规模纳税人增值税税率表
图片尺寸1119x1816
增值税发票税点
图片尺寸640x341
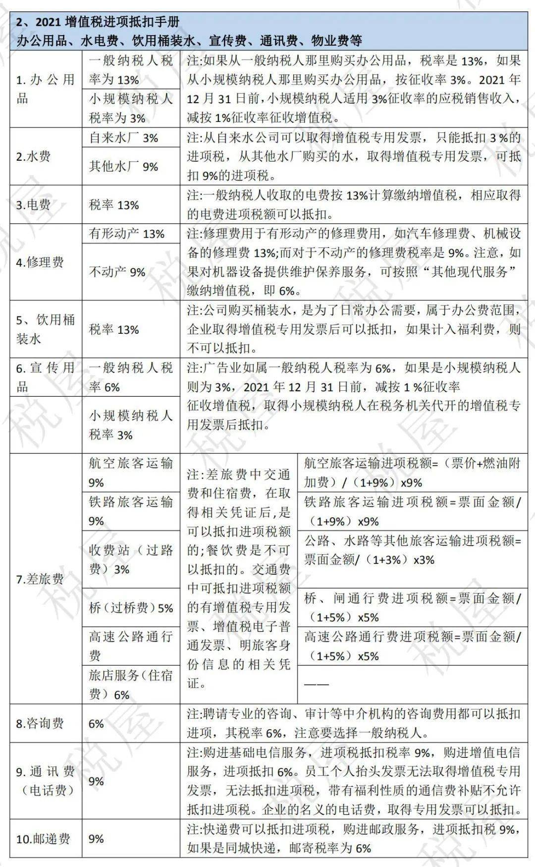
2019增值税税率表
图片尺寸920x1303
8月1日起工资个税取消纸质专票增值税新税率五税合一申报开始会计要
图片尺寸1280x2748
一张图看懂73一般纳税人不同行业增值税税
图片尺寸1080x1439
抖音图文来了 增值税税率表#增值税税率 - 抖音
图片尺寸996x1653
增值税基础知识培训ppt
图片尺寸1080x810
增值税普通发票上有两张不同价格的商品时该怎么写会计分录
图片尺寸4608x3456
最新增值税税率表2018
图片尺寸556x4227
2018年营改增后各行业增值税税率一览表
图片尺寸640x2626