代谢组学结果图

华中农大利用重组自交系比较水稻种子不同发育阶段的代谢组学-南京
图片尺寸2128x2502
微生物16s 代谢组学文章喜登微生物一区顶刊microbiome
图片尺寸1080x991
项目文章运用16s代谢组学揭示乳果糖缓解盐敏感型高血压的作用机制
图片尺寸1080x573
华中农大利用重组自交系比较水稻种子不同发育阶段的代谢组学-南京
图片尺寸2128x1600
华中农大利用重组自交系比较水稻种子不同发育阶段的代谢组学-南京
图片尺寸2128x3321
代谢组学:深度神经网络,canopus——未知代谢物的系统分类神器
图片尺寸1080x703
gc-ms非靶向代谢组 转录组学助力罗学刚团队再发多组学植物铀研究
图片尺寸1295x1025
血液代谢组学炎症相关的线粒体功能失调
图片尺寸1007x700
与gbm亚型相关的脂质组学和代谢组学特征
图片尺寸745x817
靶向代谢组学助力浙大夏宜平团队喜登植物科学一区顶刊
图片尺寸922x626
非靶向代谢组学
图片尺寸2854x1224
中医方证代谢组学——中药效应评价的有效途径
图片尺寸1924x2225
代谢组学在医学领域机制研究的实验设计方案
图片尺寸640x472
代谢组学脂质组学哪个比较好
图片尺寸711x619
代谢组学样本收集
图片尺寸1080x705
16s代谢组学助力发文医学一区行业顶刊gastroenterology
图片尺寸1007x836
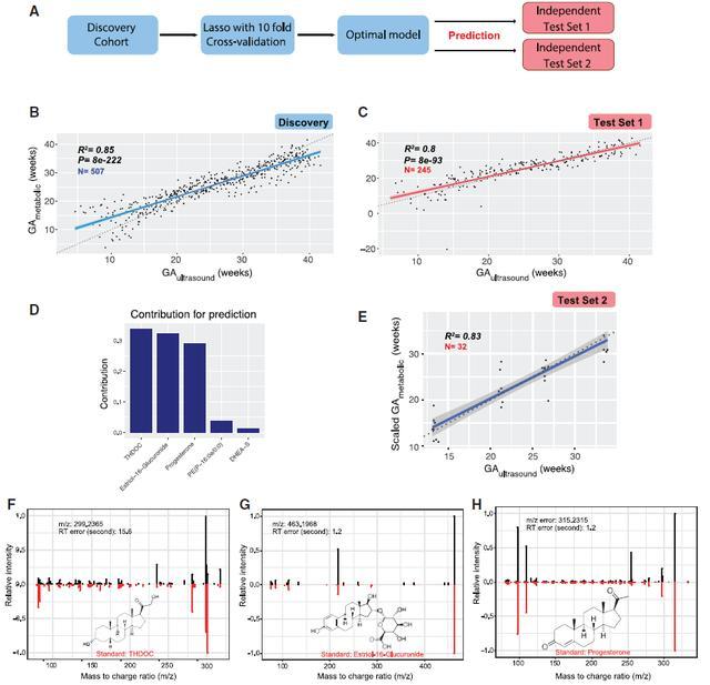
cell深度解读孕妇代谢组学全解读
图片尺寸640x617
连中三元!恭喜西南科大代谢组学研究再登环境顶刊
图片尺寸1071x858
转录 代谢组学探究甘蔗中花青素生物合成途径及描绘生物合成图谱
图片尺寸792x445
代谢组学技术gcms非靶向代谢组学原理及应用
图片尺寸1080x711