低压配电系统图

一种基于物联网的低压配电台区系统
图片尺寸1931x1692
低压配电系统的供电电制和漏电保护
图片尺寸960x720
95低压配电系统主要有it,tt,tn系统! 95it系统
图片尺寸1080x1920
造纸低压配电系统图,这个图怎么画,画些什么?有图的给个图谢谢!
图片尺寸1185x687
请问双电源(低压柜 pc 级)系统图怎么表示?
图片尺寸729x916
低压配电系统的接线方式有三种,分别是放射式,树干式和混合式.
图片尺寸640x480
低压配电系统图
图片尺寸944x522
低压配电系统图
图片尺寸1105x732
低压配电系统图
图片尺寸1554x954
低压配电系统消防负荷与非消防负荷分组方案应该如何设计才合理?
图片尺寸640x461
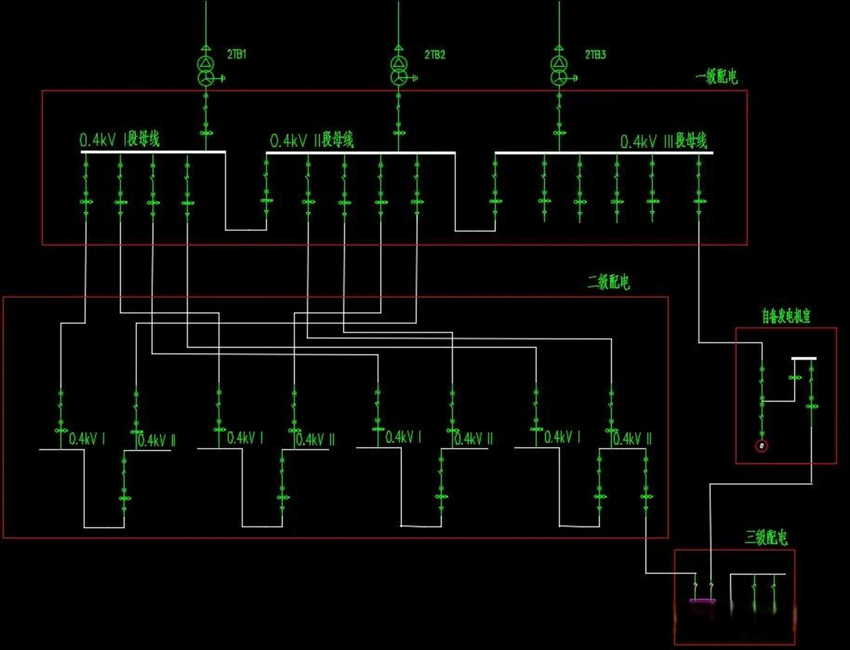
低压配电系统中,一级,二级,三级配电方式,指的是: 1,一级配电 如果用
图片尺寸1674x1280
低压开关柜,应急配电柜系统图
图片尺寸1039x584
配电柜系统图
图片尺寸1727x2111
航站楼380v低压配电系统图
图片尺寸920x629
低压配电系统图是怎么看的,铜母线是按划红线的方向走的吗?
图片尺寸942x589
金锣集团(半程)肉制品有限公司电能管理系统的设计与应用 低压配电图
图片尺寸1920x1080
低压三相四线制及三相五线制供配电系统10
图片尺寸920x690
低压配电tn,tt和it系统中,spd的个数如何选择?
图片尺寸1253x868
低压配电系统的介绍
图片尺寸700x393
低压配电系统图
图片尺寸1666x819