体检尺寸曝光

银行自助终端设备的人机工程学应用研究
图片尺寸928x490
经管营销 经济/市场 人体尺度ppt 人体尺度问题-中国人体尺寸情况 不
图片尺寸1080x810
第2章 人体尺寸测量与设计应用
图片尺寸2400x1350
服装制版男体各部位尺寸数据超全
图片尺寸1080x758
中国男运动员体检长度总局体测改了标准
图片尺寸1300x1338
中国男运动员体检长度总局体测改了标准
图片尺寸804x784
维塑小百科 | 一个让你洞悉身体密码的3d"模"术
图片尺寸742x620
大学各年级男生体测标准参考
图片尺寸920x1302
第24届学生运动会800米以上体检表
图片尺寸1147x699
标识牌尺寸大小与空间比例关系示意图与人体工程学doc19页
图片尺寸792x1120
感应板本体尺寸检查表.doc
图片尺寸1404x993
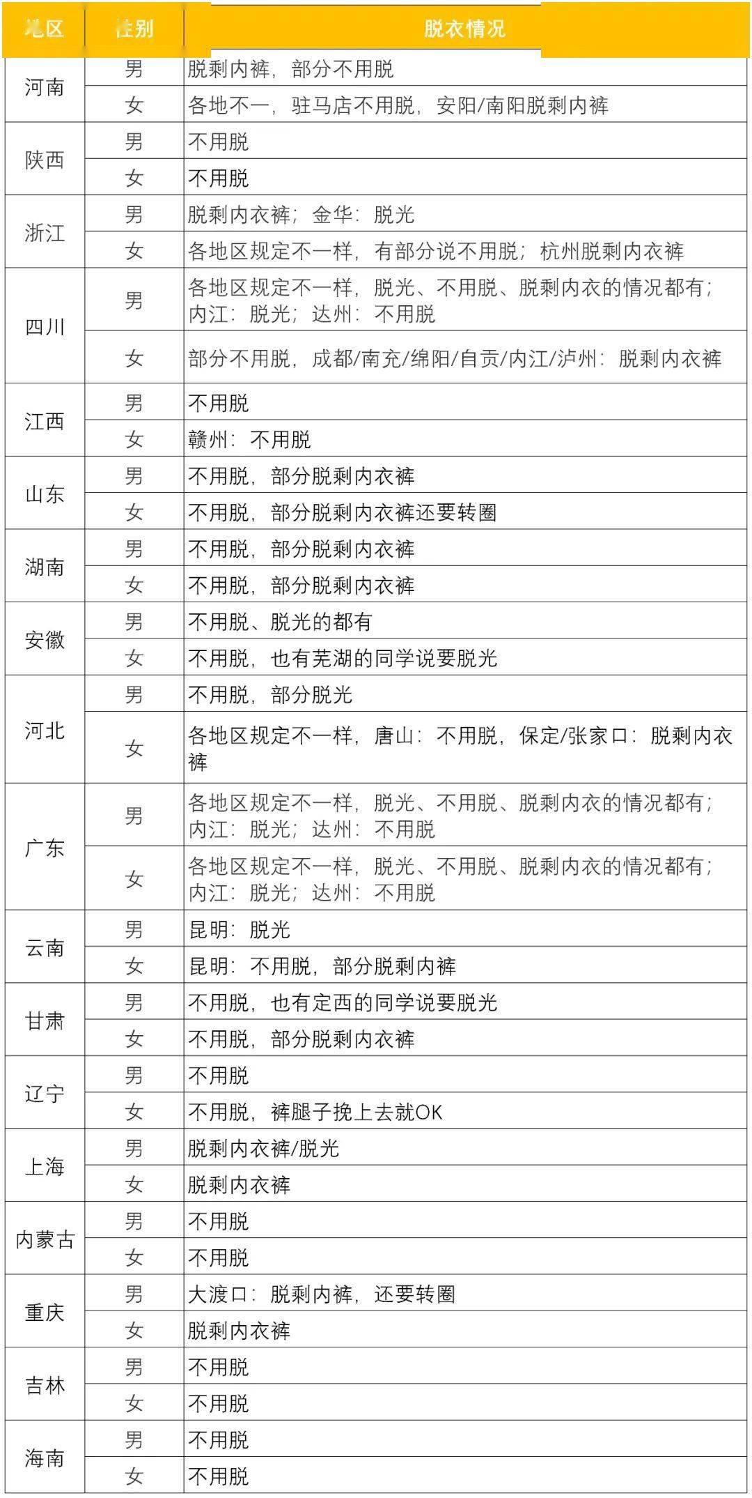
高考体检要全脱2021高考体检脱衣情况大盘点
图片尺寸1080x2149
男童疑被误诊或影响生育能力丁香诊所体检报告没问题
图片尺寸550x290
原创大学生或迎来最严体测不合格者无法毕业已有校方明确
图片尺寸720x569
文件夹怀孕体检单收集档案册放产 介绍:以下选项为【a4 a5】内页尺寸
图片尺寸800x800
尺寸:0×0像素格式:cdr(cdr12)颜色:cmyk200共享分×关 键 词:体检券
图片尺寸1024x668
市体校运动员体测特别查了这一项
图片尺寸1080x1440
5米led医院学校体检国际标准对数e字成人测视力
图片尺寸790x971
健康体检封面图片
图片尺寸1024x720
篮球裁判员体能测试标准
图片尺寸920x1302