充气泵原理图

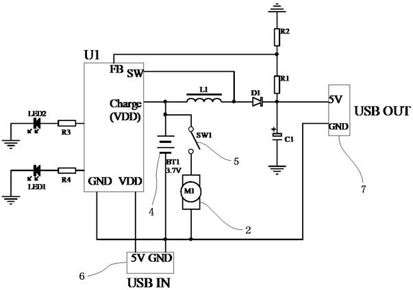
科泰微科技开发电子充气泵方案
图片尺寸1037x428
01) 发明名称 sf 6充气及回收装置 发明人 秦锋 申请人 上海
图片尺寸2359x1452
充气机,通过马达的运转来工作,是一种充气工具,充气泵的工作原理是
图片尺寸443x275
一种直线往复双缸充气泵的制作方法
图片尺寸969x1000
科泰微科技开发电子充气泵方案
图片尺寸409x343
充气泵通过马达的运转来工作,充气泵的工作原理:马达运转,抽气时,连通
图片尺寸443x435
便携式充气泵其工作原理同微型真空泵工作原理相同,都是电机的圆周
图片尺寸443x295
带移动充电及点火的充气泵的制作方法
图片尺寸1000x848
发动机为什么需要"打气泵"?
图片尺寸588x385
3.气路系统图3为打气泵气路系统原理图.
图片尺寸1244x828
气气增压泵原理图
图片尺寸400x310
一种高效车载充气泵的制作方法
图片尺寸805x1000
cn112727731a_一种具有应急启动功能的汽车充气泵
图片尺寸1760x1319
一种便携式汽车用充气泵的制作方法
图片尺寸305x444
便携式轮胎充气泵-爱企查
图片尺寸603x424
一种充气泵的制作方法
图片尺寸699x1000
一种轻便型轮胎充气泵的制作方法
图片尺寸964x1000
高压气泵的工作原理
图片尺寸499x308
如图所示是一种利用电磁原理制作的充气泵的结构示用意其工作原理类似
图片尺寸1376x677
充气泵原理分解图解图片 充气泵原理分解图解图片视频
图片尺寸443x196