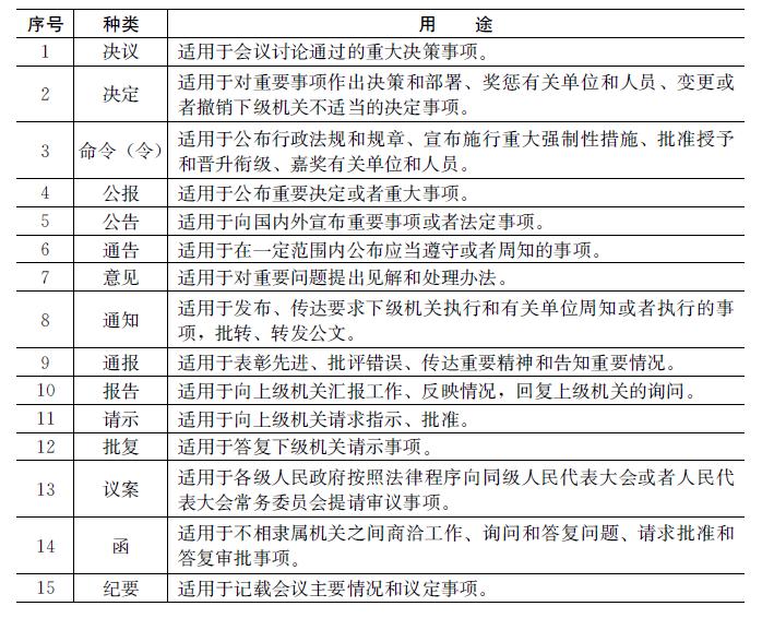
公文文种

公文文种一览表
图片尺寸648x1029
机关公文文种及格式
图片尺寸920x1303
公文文种一览表
图片尺寸648x1003
党政机关公文文种15类
图片尺寸1556x908
最全公文种类及格式
图片尺寸1080x1439
关于公文文种及格式的说明.doc
图片尺寸800x1132
行政干货①|企业常用13种公文写法及范文,拿来就能用!
图片尺寸640x906
标准红头公文.docx 2页
图片尺寸792x1120
【正版】公文文种与写作技法:技法·要领·格式·范文
图片尺寸575x800
docx公务员公文类型有几种公务员公文类型公文的种类简称文种.
图片尺寸800x1132
机关公文文种及格式
图片尺寸920x1303
机关公文文种及格式
图片尺寸920x1303
15种公文格式汇总
图片尺寸1080x1439
92专升本语文必备十五种公文文种必考
图片尺寸1080x1443
公文文种
图片尺寸698x566
公文文种说明及标准公文格式
图片尺寸920x1302
第一类:公文标题 错误|类型|错误实例|正确写法| 文种|重复|《关于
图片尺寸496x702
而公共基础中公文的考题也经常涉及,公文是由十五种法定文种构成,这
图片尺寸562x667
标题:一是发文机关 事由 文种构成;二是事由 文种;三是发文机关 文种
图片尺寸496x702
公文写作中,通知也是用得特别多的文种啦,学起来吧~99基本定义通知
图片尺寸1080x1439