关键作用

幼儿园园长读书笔记:如何起到关键性作用.#幼儿园园长读书笔记 - 抖音
图片尺寸828x1059
传播必知新闻稿的6个关键作用悄悄告诉你
图片尺寸1080x1439
进口原版 the world of critical role 关键作用的世界 奇幻史诗背后
图片尺寸800x800
宇宙射线可能在生命的起源中起了关键作用
图片尺寸1500x1934
crm 数据对接解决方案的关键作用!实现客户洞察与预测分析!
图片尺寸800x671
of parenting in human development 养育子女在人类发展中的关键作用
图片尺寸800x800
旁路二极管在太阳能电池组件中的关键作用
图片尺寸920x1302
宣传画册在市场运作过程中起到关键作用
图片尺寸3000x2000
海藻糖在化妆品中的关键作用是
图片尺寸1080x1439
为什么说丈夫在hpv治l中起到关键作用一
图片尺寸720x1280
2.环锻件作用关键,随国产军用发动机放量市场前景广阔
图片尺寸700x312
科学学前沿新团队在创新和交叉研究中的关键作用
图片尺寸660x334
进口原版 a world on fire 燃烧的世界 英国在美国内战中的关键作用
图片尺寸800x800
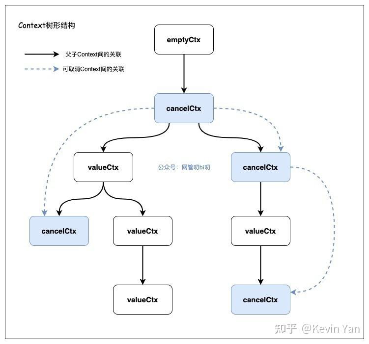
context是怎么在go语言中发挥关键作用的
图片尺寸751x701
sapks和aba诱导蛋白互作分析揭示sapk10在水稻开花关键作用
图片尺寸2301x2001
我的抑郁体质 营养精神病学前沿之作 食物在情绪调节方面的关键作用
图片尺寸800x800
沙场振动筛在沙子生产线中起着关键性作用 矿用振动筛
图片尺寸679x679
国家心血管病中心利用肠道菌群-代谢物-靶器官策略探索关键菌潜在作用
图片尺寸600x448
书籍 可持续海洋经济的创新再思考 可持续海洋经济创新办法的关键作用
图片尺寸800x800
危机_影响力_关键作用
图片尺寸1024x768