分贝仪原理图

分贝仪电路图
图片尺寸628x278
常用分贝仪及音频分贝仪电路原理图
图片尺寸628x394
分贝表(05-100)
图片尺寸400x215
音频分贝仪原理图
图片尺寸540x248
分贝仪电路图讲解电工仪表电路图
图片尺寸628x278
cn102457602a_利用手机的麦克风来实现简易分贝仪功能的实现方法失效
图片尺寸1528x840
分贝仪电路及构造原理图
图片尺寸628x278
基于51单片机的噪声计设计
图片尺寸669x510
分贝仪电路图
图片尺寸628x278
求美之声监听一号的分频器电路图纸
图片尺寸640x480
分频器工作原理.jpg
图片尺寸594x559
6db和-12db
图片尺寸684x384
nd10型声级计电路-仪器仪表电路图-电子产品世界
图片尺寸925x1065
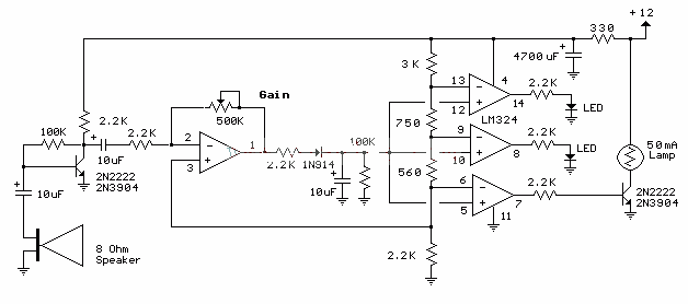
lm324四运放分贝仪
图片尺寸628x278
图3 hs6288e型多功能噪声分析仪原理图
图片尺寸521x261
噪声测量仪器
图片尺寸912x392
分频器高音重电容低音重电感这样说法对不对
图片尺寸694x376
声级计的工作原理 声级计的工作原理 声级计,又叫噪声计,是一种按照
图片尺寸1080x810
下图是分频器的原理图,供你参考;经过实验,根据分频器设计时都是按恒
图片尺寸500x367
噪声测量仪器
图片尺寸1000x410