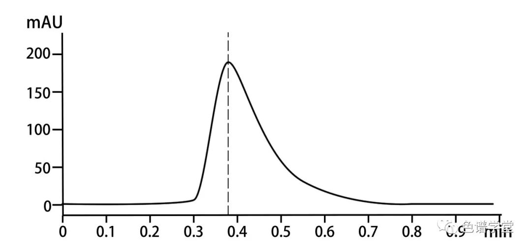
前沿峰

前伸峰(leading peak): 前沿较后沿平缓的不对称峰.
图片尺寸1080x810
出现前沿峰4)检测器是否有污染等.
图片尺寸461x260
液相色谱峰前沿问题
图片尺寸818x507
95~1.05之间 色谱峰 非正常峰 前沿峰 ——fs小于0.
图片尺寸1080x810
前沿峰
图片尺寸1080x810
赛默飞u3000液相色谱出现前沿峰
图片尺寸900x506
单一物质进液相色谱,出现这样的峰是什么原因?柱子吗?
图片尺寸1280x960
包邮 数学前沿 丘成桐 刘克峰 杨乐 季真理 高等教育出版社 数学
图片尺寸800x800
汉江中下游基于常规优化调度方案模拟得到的r,e,w的帕累托前沿见图4.
图片尺寸946x769
2,前沿峰4,流动相ph值选择错误:如某ph下有的样品存在分子型和离子型
图片尺寸512x317
离子色谱仪相关问题集锦
图片尺寸1080x370
安纳布尔纳二世前沿峰
图片尺寸800x1200
新闻资讯前沿阵地-深读网
图片尺寸584x321
tech007前沿新闻资讯
图片尺寸900x500
情况:主峰未回到基线,杂质已开始出峰,或在主峰前沿出现一个杂质小峰
图片尺寸2548x993
神山:日本人两次攀登失败,成为人类最后的禁地_tech007前沿新闻资讯
图片尺寸960x640
tech007前沿新闻资讯
图片尺寸1000x666
这场前沿峰会为何轰动了中国高定行业
图片尺寸640x427
前沿陡峭,后沿较前沿平缓的不对称峰,称为拖尾峰.
图片尺寸1080x509
电池中的赝电容行为判断及贡献计算-前沿技术-电池中国网
图片尺寸607x488