加湿器电路

加湿器电路的识图与检测方法
图片尺寸640x490
加湿器电路图
图片尺寸661x444
德尔玛dem-f320ls型加湿器电源电路原理与维修
图片尺寸1941x1430
桌面加湿器香薰机的电路设计方案
图片尺寸862x646
加湿器工作原理与电路介绍
图片尺寸1360x662
5v超声波加湿器喷雾仪喷脸仪自动搜频芯片ic方案pcba
图片尺寸600x448
家用加湿器原理与故障检修
图片尺寸763x264
格顿hy4218型陶瓷加湿器电路原理与故障
图片尺寸2470x1182
该机控制板主要由4运放集成电路lm324 ,14位二进制分频器/振荡器cd406
图片尺寸4053x2960
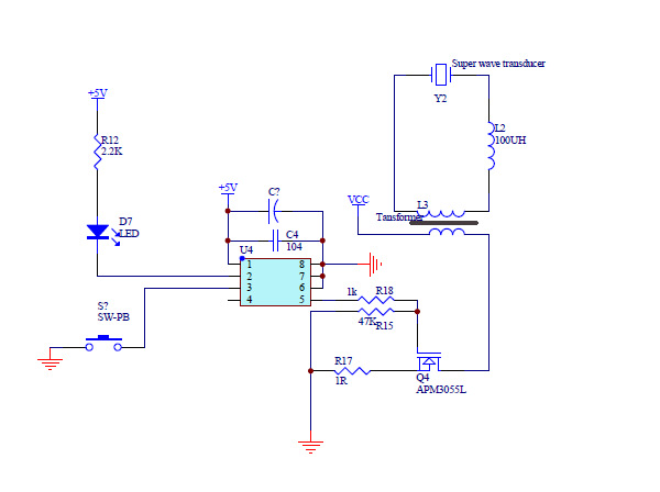
超声波加湿器电路图
图片尺寸708x417
加湿器电路图
图片尺寸690x406
基于stm32单片机的加湿器proteus仿真
图片尺寸1201x882
td-5型超声波微型雾化加湿器 - 消费类电子电路图 - 电子发烧友网
图片尺寸823x423
超声波加湿器电路图
图片尺寸765x440
cn200969794y_育苗喷雾加湿全自动控制器失效
图片尺寸2101x1306
加湿器电源板电路图
图片尺寸741x462
雾化片驱动电路的制作,自制简易加湿器
图片尺寸1728x1080
加湿器电路图.jpg
图片尺寸1416x1772
本实用新型公开了一种超声波加湿器,包括雾化片及雾化控制电路,所述
图片尺寸2954x1774
基于51单片机的智能加湿器dht11源程序
图片尺寸1146x485