华为手环3pro说明书

想要对比华为手环3和手环3pro的可以看看
图片尺寸720x837
华为(huawei)智能手环手环4pro 华为手环4 pro 蜜语红 运动手环 智能
图片尺寸750x608
华为手环3pro评测价格低廉佩戴舒适
图片尺寸600x430
华为手环6 pro到手
图片尺寸790x653
华为手环3pro与4 pro荣耀手环5对比
图片尺寸680x726
好看又好用的智能手环华为手环3pro初体验
图片尺寸640x427
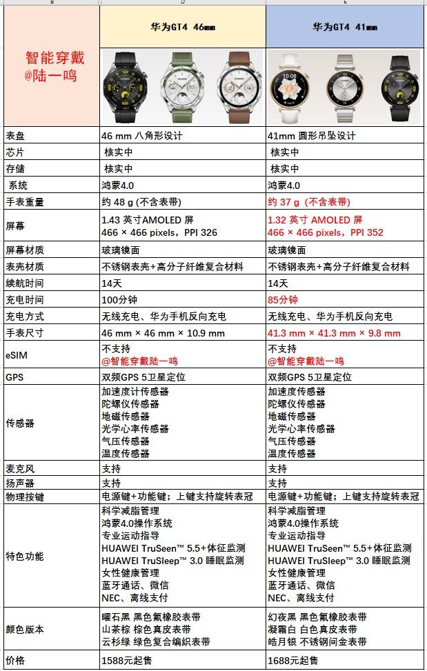
三,华为全能经典gt系列(gt4和gt3 pro)
图片尺寸619x973
【华为 华为手环3pro 曜石黑 】华为 华为手环3pro 曜石黑 报价_参数
图片尺寸790x1073
运动 健康 生活,手腕上的24小时助理,华为手环3 pro评测 | 钛极客
图片尺寸2154x2280
华为手环66prowatch3系列用户看过来
图片尺寸1080x1439
华为手环3 pro智能手环男蓝牙心率监测跑步支付nfc多功能运动手环女
图片尺寸1500x2322
华为手环3pro与4 pro荣耀手环5对比
图片尺寸640x1422
华为手环3pro智能运动手表男nfc计步器4女防水多功能荣耀心率监测
图片尺寸1500x2322
华为手环3pro与4 pro荣耀手环5对比
图片尺寸680x689
独立gps果然好使,华为手环3 pro体验,附与华为手环3简单对比
图片尺寸640x468
荣耀30pro的华为手环6使用记录
图片尺寸1667x784
关于华为手环6pro我有话说
图片尺寸1080x1439
华为手环3pro运动数据同步问题
图片尺寸1440x3216
华为gt3progt3保时捷微信升级指导来了
图片尺寸1080x1158
手环男女蓝牙耳机二合一可通电话手环6心率睡眠监测3pro曜石黑运动版
图片尺寸790x1270