呼吸疾病

有哮喘支气管扩张适合什么保险2019呼吸系统疾病投保攻略
图片尺寸1080x1137
关注呼吸道疾病预防两大"重点"|流感|呼吸道疾病|人群_新浪新闻
图片尺寸700x503
常见呼吸系统疾病科普
图片尺寸690x400
大幅降温来袭呼吸系统疾病进入高发期做好免疫防护是关键
图片尺寸500x336
中医科普——支原体肺炎 秋冬呼吸道疾病高发 图解支原体肺 - 抖音
图片尺寸750x1123
如何预防呼吸道疾病?#图文伙伴计划 #图文抖音来了 #育儿图 - 抖音
图片尺寸1440x1920
年度最强呼吸道传染病季来了!
图片尺寸830x762
儿童呼吸道传染病流行强度排名
图片尺寸1146x716
呼吸疾病自我新视点周新科学技术出版社9787547824252 医学书籍
图片尺寸939x1382
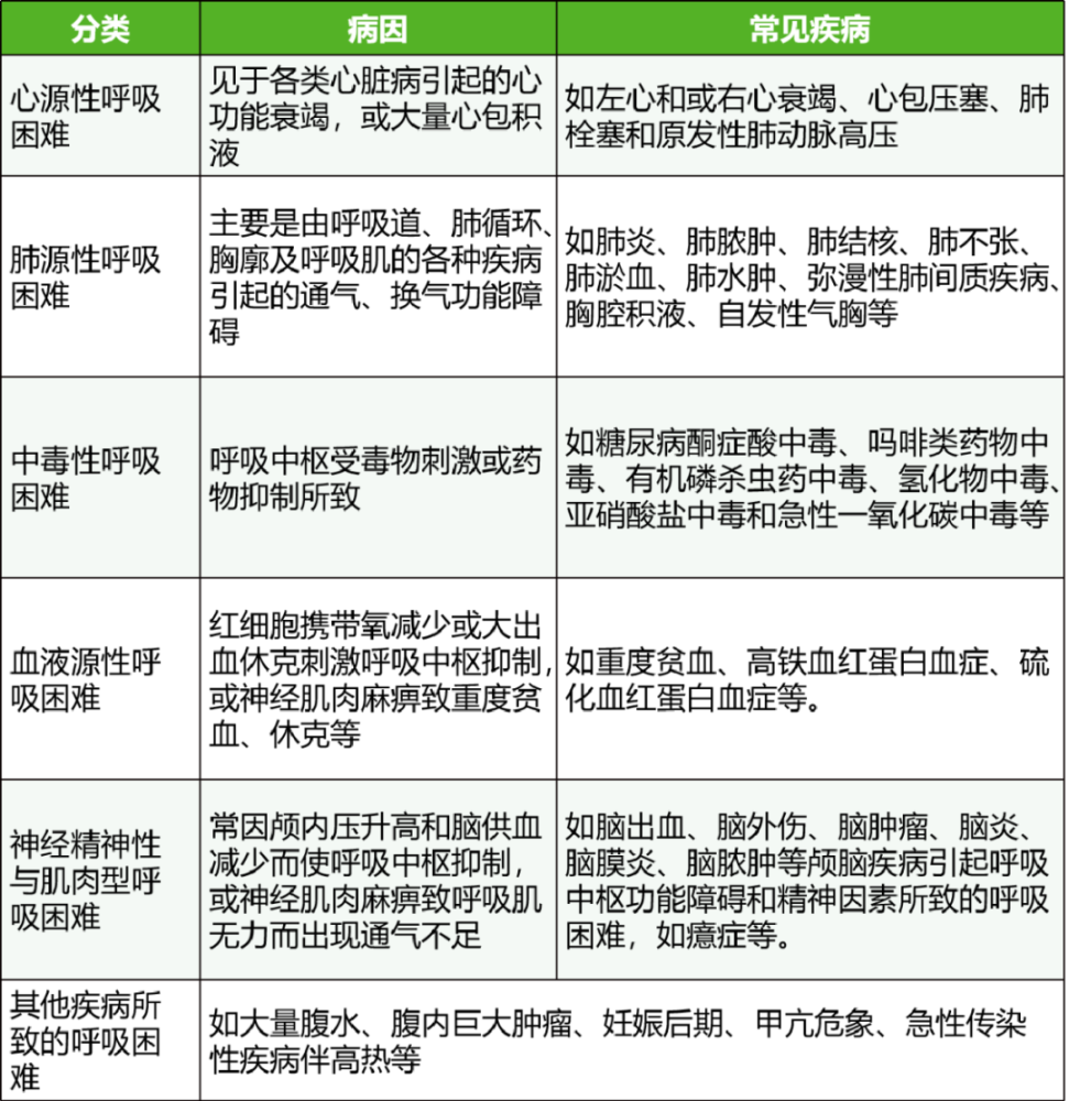
呼吸困难的常见病因分类当多种疾病同时存在时给诊断和治疗造成困难
图片尺寸971x1000
春季慢性呼吸道疾病多发,除了吃药,还能这么做._运动_训练_患者
图片尺寸750x422
西安治疗呼吸科疾病中医郭小平科普发现肺结节该怎么办
图片尺寸660x472
copd的症状很简单,就是逐渐加重的呼吸困难,长期慢性的咳嗽,咯痰,伴有
图片尺寸640x522
因为天气干燥,空气寒冷,此时是各种呼吸道疾病的高发时期,作为"流感"
图片尺寸640x427
中医内科呼吸道疾病专家吴隆贵哮喘反复呼吸急促不畅中医怎么治疗
图片尺寸630x456
咳嗽,脓痰,反复咯血,你可能是肺部支气管扩张!
图片尺寸3000x2000
20142019年中国呼吸系统疾病死亡率及预防措施分析图
图片尺寸564x378![[上海浦东疾控]-预防呼吸道传染病宣传动漫](https://i.ecywang.com/upload/1/img2.baidu.com/it/u=3307057079,1894499658&fm=253&fmt=auto&app=138&f=PNG?w=638&h=500)
[上海浦东疾控]-预防呼吸道传染病宣传动漫
图片尺寸800x627
世界慢阻肺日|慢性呼吸系统疾病之慢阻肺
图片尺寸1080x1620
安图县中医医院内一科—患者健康教育(六)呼吸系统常见疾病的健康教育
图片尺寸1490x1080