地梁剖面图

大神们,我想请教一下,图二的剖面图地梁上面400厚和150厚的也是基础的
图片尺寸650x890
农村自建两层小楼一定要用地梁吗?用和不用的区别是啥?
图片尺寸593x270
请问老师,这地梁钢筋信息分别是多少?谢谢老师
图片尺寸523x447
剖面图怎么确定梁的位置
图片尺寸281x238
地梁的截面尺寸
图片尺寸592x516
地梁加宽问题
图片尺寸547x552
大神们,我想请教一下,图二的剖面图地梁上面400厚和150厚的也是基础的
图片尺寸1137x820
地梁上的挡土墙
图片尺寸472x572
请问这个地梁下面是不是要有砖基础
图片尺寸1207x733
地梁dl-1,钢筋信息如何输入
图片尺寸1080x1080
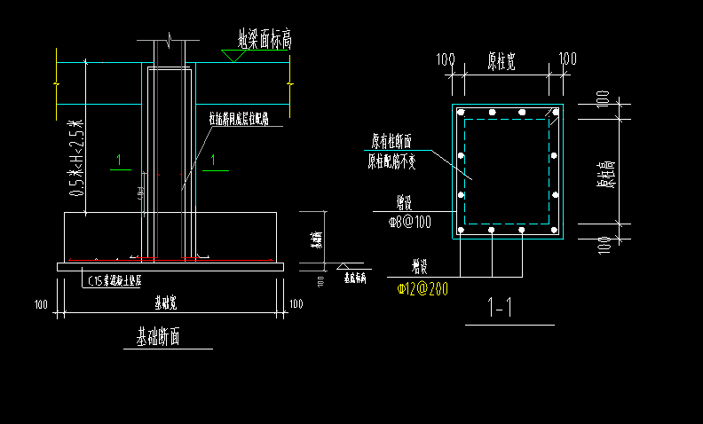
请问基础至地梁顶柱截面如图加大加大部分的钢筋和混凝土怎么设置
图片尺寸792x478
新手求:这是一个基础梁的截面图,请问中间的四根钢筋是什么筋啊?
图片尺寸693x565
求帮忙计算地梁钢筋用量.万分感谢!
图片尺寸3264x1840
地梁节点详图
图片尺寸289x233
地基梁剖面图
图片尺寸637x834
这个地梁设置吗
图片尺寸998x752
求地梁长度
图片尺寸375x500
筏板基础画地基梁时剖面图与平法图不一样是怎么回事?
图片尺寸823x630
地梁钢筋的计算
图片尺寸365x493
请问这样的地梁怎么定义
图片尺寸595x556