垄断协议

一图读懂什么是垄断协议
图片尺寸1000x7924
【经济法学公开课】纵向垄断协议行为_哔哩哔哩_bilibili
图片尺寸2736x1824
一图读懂|什么是垄断协议_新浪财经_新浪网
图片尺寸1000x8501
垄断协议的特征
图片尺寸800x697
构成横向垄断协议的风险及其法律禁止
图片尺寸640x427
横向垄断协议实施者无权要求其他实施者赔偿
图片尺寸692x444
横向垄断协议与纵向垄断协议的相同点与不同点是什么?
图片尺寸750x474
2022新书 纵向垄断协议合意之研究 何晴著 横向垄断协议与纵向垄断
图片尺寸800x800
纵向垄断协议合规中的重点把握以及反垄断调查应对_价格控制_业务
图片尺寸1080x612
扬子江药业实施垄断协议被罚764亿实施垄断协议如何处罚
图片尺寸378x280
220余万反垄断罚单,某地13家人防防护设备企业被罚
图片尺寸1034x834
联手限产抬价涉嫌垄断,山东八家水泥企业被罚2.28亿
图片尺寸640x415
在政府主导下达成垄断协议两家燃气公司仍遭处罚
图片尺寸660x934
监管总局对长安福特汽车有限公司实施纵向垄断协议依法作出处罚决定
图片尺寸640x456
论我国垄断协议类型序列的立法完善
图片尺寸734x265
的审查中,无论是以短期抛售,联合竞标,协助性限制为代表的垄断协议
图片尺寸640x463
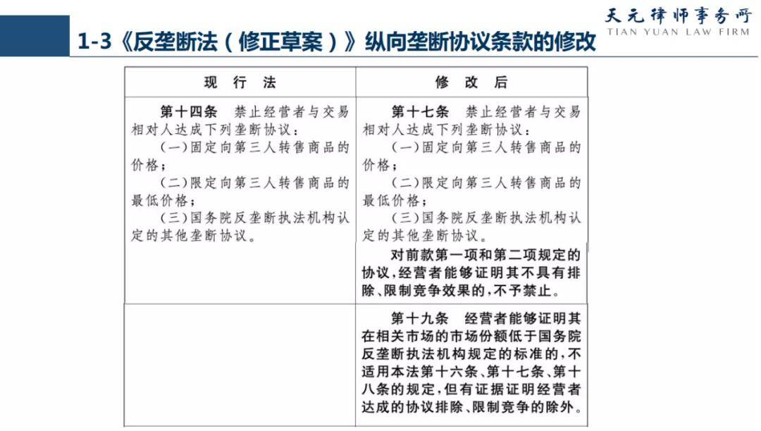
首例纵向垄断协议行政案审结处罚"纵向垄断协议"无需考察垄断效果
图片尺寸328x240
垄断协议经典案例选编 国家市场监管总局反垄断局 9787520900928 反
图片尺寸800x800
在政府主导下达成垄断协议两家燃气公司仍遭处罚
图片尺寸660x934
包邮现货 垄断协议经典案例选编 中国工商出版社
图片尺寸800x800