基因测序结果

应用全外显子组测序技术鉴定1个白化病家系致病基因hps1
图片尺寸1938x946
bd rhapsody单细胞测序技术助力解析牙胚发育信号通路_基因_分析_过程
图片尺寸1631x2031
受检者一代测序结果:结果显示该位点为杂合缺失变异(hmgcs2:nm_005518
图片尺寸452x252
全基因组重测序结果展示.jpg
图片尺寸1100x655
睿睿的一代测序结果
图片尺寸711x309
rdna序列相似度■菌种基因组重测序结果基因组注释统计基因组环状注释
图片尺寸1114x671
图2 病例1患者基因突变的ngs测序结果
图片尺寸1080x526
图4 病例3患者基因突变的ngs测序结果
图片尺寸1080x718
细菌基因组de novo测序
图片尺寸1000x1331
nature子刊富集培养宏基因组测序可对肺囊性纤维化微生物群进行深入
图片尺寸1691x1670
48例儿童遗传性耳聋基因gjb2slc26a4gjb312srrna基因直接测序异常结果
图片尺寸815x983
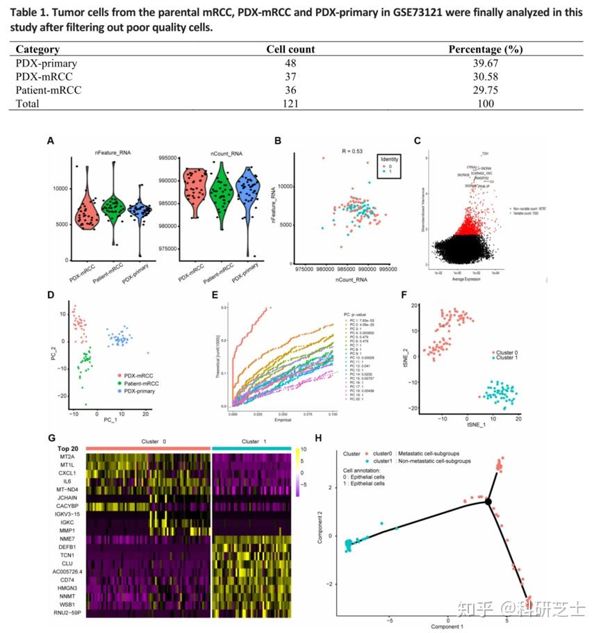
基于单细胞测序验证肾透明细胞癌转移相关基因可作为预后标志物(if:5.
图片尺寸865x911
基因测序结果分析高中生物
图片尺寸1080x809
病毒基因组测序结果展示.jpg
图片尺寸916x430
环状rna测序 银丰基因科技有限公司
图片尺寸1100x490
最完整的人类基因组测序结果公布,这意味着什么?
图片尺寸1000x434
部分含mtdna 7444位点的pcr产物测序的结果
图片尺寸1080x810
1 real-time asa pcr与dna测序法检测aldh2基因c.
图片尺寸948x374
案例】四川大学华西医院利用ont测序平台进行新冠病毒全基因组测序
图片尺寸707x427
长链非编码rna测序 银丰基因科技有限公司
图片尺寸1100x662