基因进化树

拟南芥和水稻中的fad成员蛋白序列的系统进化树图2大豆fad基因启动子
图片尺寸632x653
人类y染色体dna单倍群的基因进化树
图片尺寸691x923
不同物种 β-catenin基因分子进化树 2.
图片尺寸1890x1087
作者使用水稻,拟南芥以及甜瓜的tlp家族基因构建系统进化树,并根据
图片尺寸720x695
人类y染色体dna单倍群的基因进化树
图片尺寸1235x1105
基于32种樟科植物叶绿体基因组全序列构建的系统进化树
图片尺寸500x387
物种进化的一大推动力——基因的跨物种转移
图片尺寸1440x1551
【求助】系统进化树评价 - 核酸基因技术讨论版 -丁香园论坛
图片尺寸2241x3677
基因家族全套系统进化树绘制circos设计图绘图生物信息数据分析
图片尺寸750x716
叶绿体基因 trnk 5 intron 和 matk构建的水蕹科系统进化树
图片尺寸1244x1222
61 从"塞拉利尼事件"正视转基因的潜在危害 61 癌也许永远不能
图片尺寸417x257
gypsy类逆转座子 rt基因的氨基酸序列系统进化树
图片尺寸1575x1547
图 foccuap的进化树分析
图片尺寸3150x2199
3 gaarf基因家族系统进化分析为了更好的明确亚洲棉与单,双子叶物种
图片尺寸700x692
如何在rstudio终端运行table2itol脚本生成itol网站所需的进化树构建
图片尺寸500x721
cereus菌进行全基因组进化树分析3.
图片尺寸500x504
武汉植物园二穗短柄草nac基因家族研究取得新进展
图片尺寸2713x2592
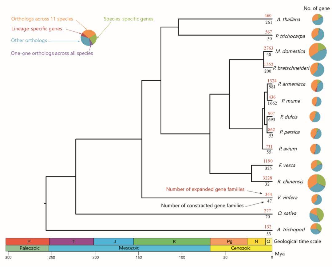
杏及相关物种的系统进化树和基因家族变化
图片尺寸1080x871
系统发育树进化树怎么看
图片尺寸1300x1636
哺乳动物系统进化树简图 图片来源:brains, genes, and primates
图片尺寸862x872