增值税通俗解释

增值税大白话解释,包你看懂!#财税 #会计 #关注我每天坚持 - 抖音
图片尺寸1440x2036
会计必知的"降龙18税"98.78会计必知|18大税种易懂大白 - 抖音
图片尺寸1242x1660
增值税大白话解释
图片尺寸1170x1551
什么是增值税,一张图搞定,通俗易懂 - 抖音
图片尺寸1242x1660
笔记灵感 #财税知识用大白话解释税法增值税术语,税法锦囊帮你搞定
图片尺寸1080x1439
关于虚开增值税专用发票罪定罪量刑标准的最新规定
图片尺寸1080x1394![来看看增值税相关术语的大白话翻译,通俗易懂,图文并茂哦[合十r]#笔记](https://i.ecywang.com/upload/1/img1.baidu.com/it/u=3558116923,3187201488&fm=253&fmt=auto&app=138&f=JPEG?w=500&h=666)
来看看增值税相关术语的大白话翻译,通俗易懂,图文并茂哦[合十r]#笔记
图片尺寸1080x1439
图解 | 一文了解增值税纳税义务发生时间
图片尺寸750x5729![秒懂[点赞]企业增值税大白话解释](https://i.ecywang.com/upload/1/img2.baidu.com/it/u=808163400,1351353540&fm=253&fmt=auto&app=138&f=JPEG?w=500&h=649)
秒懂[点赞]企业增值税大白话解释
图片尺寸1700x2208
会计财务看过来!增值税大白话解释新 - 抖音
图片尺寸1284x1685
90如何通俗易懂的理解增值税? - 抖音
图片尺寸900x1200
如何学好增值税,先看看她的名词解释吧~@薯队长@小红书成长助手#笔记
图片尺寸1080x1440
两者较大的区别就是专票可以抵扣增值税,增值税普通发票只能做记账
图片尺寸960x1280
增值税一直搞不明白?通俗易懂的解释来了,看完你就全懂了!
图片尺寸640x2816
分析:新司法解释,实质上,废止了虚开增值税专用发票罪
图片尺寸1080x2443
增值税,消费税,营业税法律制度十一_第5页
图片尺寸1860x2631
简单明了 增值税是我国第一大税种,快来学会它!
图片尺寸960x1280
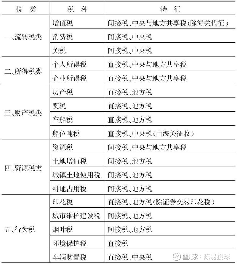
税的种类,具体每个税种的详细解释会在之后的文章中再讲
图片尺寸800x889
分析:新司法解释,实质上,废止了虚开增值税专用发票罪
图片尺寸1080x1479
增值税‖97增值税的来龙去脉深度剖析97
图片尺寸1080x1439