声压级

怎么衡量噪音大小:日常生活中,分贝(db)经常用作为表征声压级spl
图片尺寸1080x743
(简单介绍声压,声强,声功率概念区别)
图片尺寸1080x810
声音的物理特性有很多,比如声强(声强级),声压(声压级),声音频谱等
图片尺寸608x372
什么是声压级(spl)?
图片尺寸992x803
体积小声压级大学校操场专用惠威专利音响.
图片尺寸1080x1440
声压级正常人耳对1khz声音刚刚能觉察其存在的声压值 (20pa) 被称为
图片尺寸640x516
跟着小伯选话筒蕞大声压级怎么看71
图片尺寸1080x1439
ease声学设计剧场剧院声场声压级分析方案音乐清晰扩声工程投标
图片尺寸800x800
(分贝是声压级单位,用来表示声音大小的单位.
图片尺寸1079x877
如果想要知道一个音源或噪声声压级的大小,通常使用的工具是声级计.
图片尺寸893x366
频率,声压级的部分响度指数,响度,响度级换算表
图片尺寸619x1012
无忧文档 所有分类 自然科学 噪声监测ppt 噪 声 基 础 知 识 声压级
图片尺寸1080x810
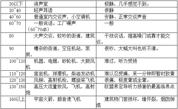
常遇到的几种声音的典型声压级
图片尺寸409x478
声压级
图片尺寸496x395
pnc 中心频率 最大声压级
图片尺寸600x460
幅值db表示对应的分贝数为0~120db,因此,当用分贝表示声压级的大小时
图片尺寸405x648![参考声压spl=20 x lg[ p(e) / p(ref) ]比如吵闹的市场声压级有80分贝](https://i.ecywang.com/upload/1/img2.baidu.com/it/u=2621549412,953821268&fm=253&fmt=auto&app=138&f=JPEG?w=755&h=500)
参考声压spl=20 x lg[ p(e) / p(ref) ]比如吵闹的市场声压级有80分贝
图片尺寸800x530
线声源扬声器系统扩声方式声压级分布图
图片尺寸500x318
声压级监测
图片尺寸540x431
comsol03 软件的声压级绘图.
图片尺寸1000x617