多组学数据

多组学分析及可视化r包
图片尺寸2200x1670
北大高歌团队提出单细胞多组学数据整合与调控推断新方法
图片尺寸911x634
多组学数据联合分析构建预后模型的8分发文思路
图片尺寸914x1110
综述| 集成多组学数据的机器学习在生物学和医学中的应用:原则,实践与
图片尺寸825x625
如果你做乳腺癌研究,请查收这波多组学数据 分析工具
图片尺寸750x499
tcga 数据的多组学wgcna联合分析
图片尺寸1599x1065
多组学数据下的肺癌分子调控网络
图片尺寸740x905
中科院计算所赵屹团队发表多组学数据融合深度学习框架deepomix
图片尺寸1000x485
多组学数据分析及挖掘培训班
图片尺寸1301x828
前沿综述利用机器学习进行多组学数据分析
图片尺寸830x534
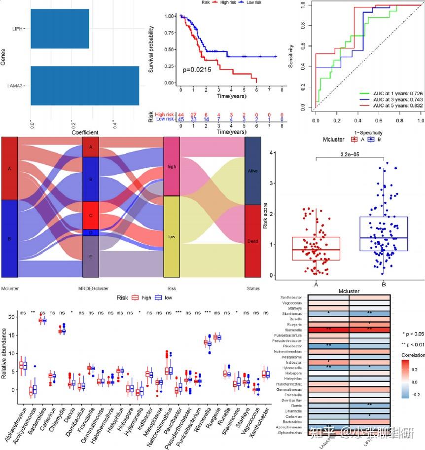
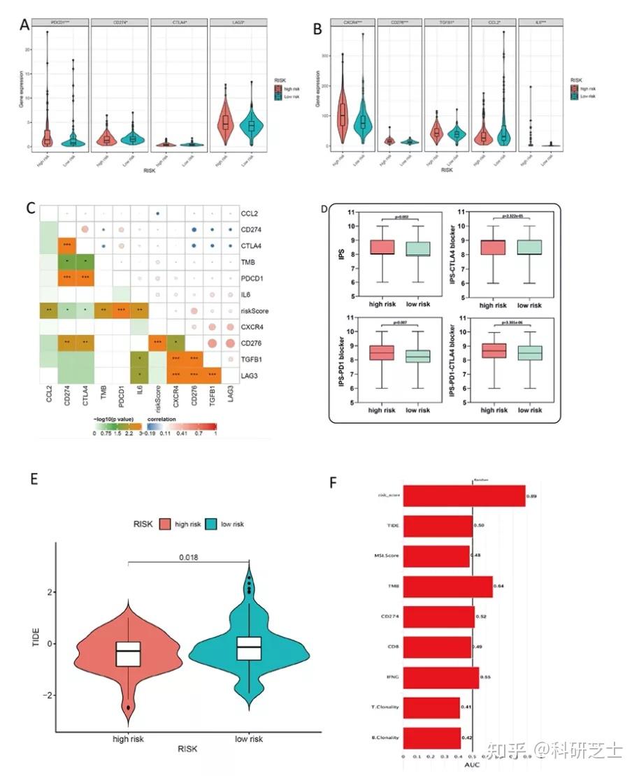
为了探索临床和分子特征的关联,作者首先基于多组学数据对样本聚类
图片尺寸1080x731
cancer cell我国科学家首次获得转移性大肠癌的多组学数据
图片尺寸1440x1003
2020多组学数据整合挖掘与分析网络研讨会
图片尺寸394x475
多组学数据文献阅读
图片尺寸1008x1462
多组学整合分析服务报价/价格 -北京百泰派克生物科技
图片尺寸690x550
多组学联合新品——复刻高分文章思路,对数据简单堆砌说再见
图片尺寸644x500
自测多组学数据 纯生信文章能发几分?
图片尺寸1080x1492
肿瘤分型预后分析缺乏新角度大连医科大学附属第一医院这篇多组学数据
图片尺寸862x912
多组学数据挖掘与分析(网络)研讨会(9月线上)
图片尺寸771x579
我校学者发布油菜界的tairbnir油菜多组学数据库
图片尺寸1500x1500