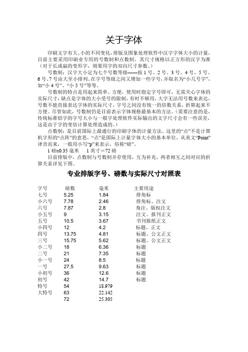
大小文字

印刷文字有大,小的不同变化,排版及图象处理软件中汉字字体大小的计量
图片尺寸496x702
文字排版字体大小(字体的排版)
图片尺寸500x400
文字大小
图片尺寸518x327
在excel表格中,如何设置文字大小自动变化?
图片尺寸500x502
excel如何根据单元格调整文字大小?
图片尺寸500x889
可以看出,设置以后,文字的大小变化很大.此时
图片尺寸640x255
快速改变word文字大小如何快速改变word字体大小
图片尺寸600x404
wps文字中怎么设置字体的大小wps调整选项字体大小
图片尺寸461x419
视距与文字大小的比例可参照下图:1,符合人体工程学目前, 在高新技术
图片尺寸680x379
百度阅读如何修改阅读页面的文字大小
图片尺寸437x875
确定后即可看到双行合的公文头效果,本例文字的字体为黑体,大小为三号
图片尺寸452x475![横排[四r]快速更改大小写[五r]英文竖排[六r]文字分行缩排[七r]比例间](https://i.ecywang.com/upload/1/img1.baidu.com/it/u=1472913664,2764980461&fm=253&fmt=auto&app=138&f=JPEG?w=500&h=666)
横排[四r]快速更改大小写[五r]英文竖排[六r]文字分行缩排[七r]比例间
图片尺寸1080x1439
怎样修改cad标注文字大小
图片尺寸920x1302
在wps文字文档中怎样更改文字大小
图片尺寸500x380
word文本框怎样随着文字调整大小?
图片尺寸500x540
我们也可以直接选中文本框然后调整属性栏字体大小, 使文字适合文本框
图片尺寸989x506
如何编辑pdf文件中的文字大小
图片尺寸680x515
blogger 侧边小工具的标题文字字体大小怎么改?
图片尺寸372x230
excel如何设置圆圈跟随文字大小调整大小
图片尺寸500x266
在excel表格中,如何设置文字大小自动变化?
图片尺寸500x555