失语症分类

汉语失语症评定表(abc法)操作手册
图片尺寸981x705
化繁为简:3步法快速识别临床常见失语症
图片尺寸900x900
10.临床常见类型的失语症如何进行鉴别?
图片尺寸798x484
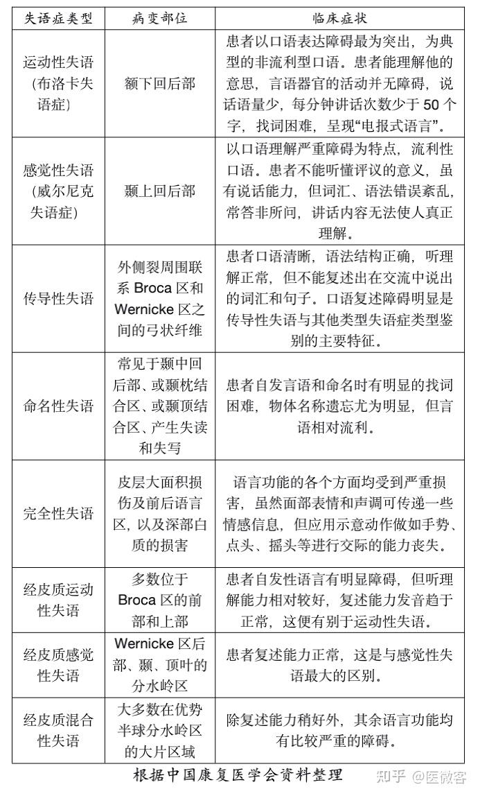
部落微课堂—失语症的分类
图片尺寸812x517
文字失语症系列海报
图片尺寸1080x1526
目前,已被学术界广泛认可的以解剖-临床为基础的失语症分类主要有以下
图片尺寸640x400
感觉性失语,感觉性失语病变部位
图片尺寸664x529
失语症是怎么来的为什么老年人居多儿童也会有失语症吗
图片尺寸640x480
失语症分类
图片尺寸2236x1032
目前,已被学术界广泛认可,以解剖-临床为基础的失语症分类主要有以下
图片尺寸690x1148
失语症的分类?表现为可利用的词汇减少,运用语法的能力下降.
图片尺寸644x573
高素荣 1979 年修订的 benson 失语分类法失语症的分类及临床表现在
图片尺寸871x1006
失语症的功能性交往能力评价
图片尺寸490x404
失语症分类和评定ppt模板
图片尺寸1200x8025
一文读懂失语症的分类及治疗策略
图片尺寸584x501
失语症还是构音障碍?傻傻分不清楚
图片尺寸499x2529
化繁为简:3步法快速识别临床常见失语症
图片尺寸751x578
失语症的分类及临床表现构音障碍:因发音器官的神经肌肉器质性病变
图片尺寸660x510
卒中后失语症
图片尺寸554x642
部落微课堂—失语症的分类
图片尺寸804x495