头孢他啶胶囊

欢迎来到瑞朗医药健康商城!
图片尺寸800x800
每天学习一种药-头孢他啶
图片尺寸833x1143
头孢他啶钠
图片尺寸700x525
1.哌拉西林2.头孢他啶3.高糖4.头孢替安还有其他的没提到的.
图片尺寸1080x1439
注射用头孢他啶 【适应症】737373 详细内容见p3.
图片尺寸1280x1280
赫赛汀,安显,泰道,易瑞沙,康士得,维康达,拜万戈,福可维,安罗替尼胶囊
图片尺寸3120x3749
注射用头孢他啶阿维巴坦钠/注射用头孢他啶阿维巴坦钠
图片尺寸3072x4096
头孢他啶注射说明书
图片尺寸1754x2479
阳过以后转肺炎
图片尺寸1440x1080
泰得欣-注射用头孢他啶
图片尺寸340x340
p>牙龈肿痛 br>肿痛安胶囊对牙龈肿痛也有效果,严重的话可以加上头孢
图片尺寸1280x1706
注射用头孢他啶阿维巴坦钠/注射用头孢他啶阿维巴坦钠
图片尺寸3072x4096
头孢他啶的作用与功效,知道了才不会踩坑!
图片尺寸900x1200
第59页_头孢克肟,头孢氨苄,头孢克洛,头孢拉定胶囊招商
图片尺寸380x300
注射用头孢他啶阿维巴坦钠/注射用头孢他啶阿维巴坦钠
图片尺寸3072x4096
多点善良,多点真诚和坦荡! 没什么优点
图片尺寸1440x1920
阿莫西林克拉维酸钾,阿奇霉素,左氧氟沙星;2,医院获得性肺炎:头孢他啶
图片尺寸690x920
头孢他啶的作用与功效你知道吗
图片尺寸3000x4000
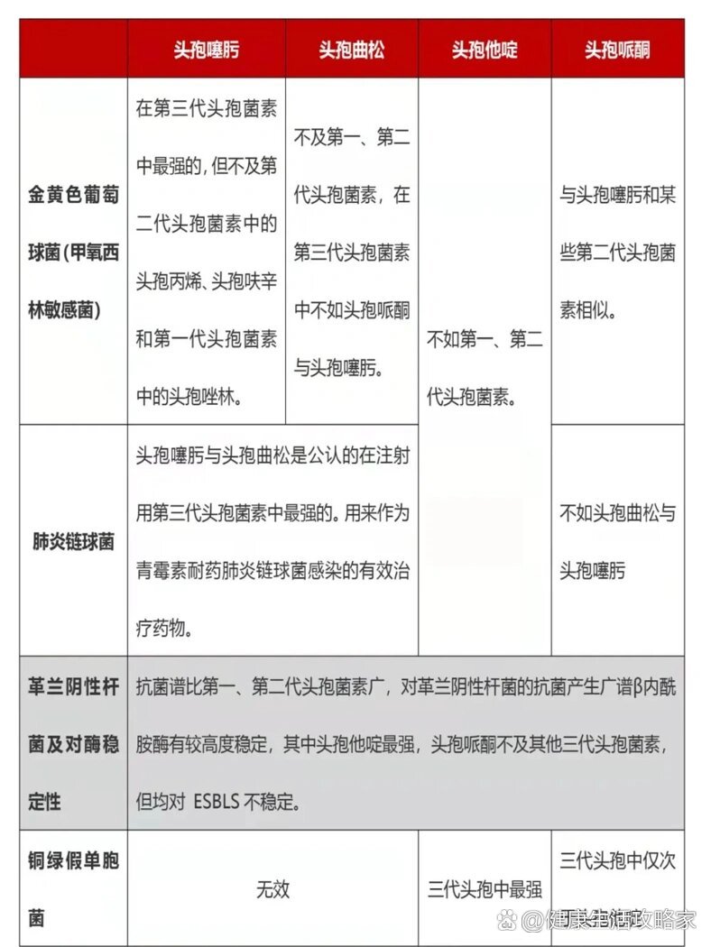
头孢他啶,头孢哌酮,头孢曲松,头孢噻肟
图片尺寸788x1050
2021年9月拿下了首个头孢类粉液双室袋产品注射用头孢他啶/5%葡萄糖
图片尺寸1029x628