孩子多动缺什么

儿童多动症抽动症的表现-怎么判断是否多动,家长一定要警惕
图片尺寸1080x1792
多动症 #孩子注意力不集中 #多动症表现 #父母必看 # - 抖音
图片尺寸1242x1660
多动症,俗称"注意缺陷多动障碍"或"轻度脑功能障碍综合征",是儿童的一
图片尺寸616x487
医学上,多动症的全称是: 「注意力缺陷多动障碍」英文简称adhd.
图片尺寸900x383
泉州哪家医院看多动症孩子比较好-泉州多动医院哪家比较好-名医汇
图片尺寸555x907
济南六一儿童医院儿童多动症的表现有哪些
图片尺寸658x480
孩子多动是身体缺什么?
图片尺寸495x422
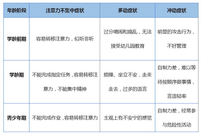
儿童多动症与儿童抽动症的区别家长须知
图片尺寸507x523
所有测试结果表明小明存在注意缺陷多动障碍(adhd,即常说的多动症)
图片尺寸726x394
儿童多动症通常被称为"注意缺陷多动障碍(adhd)",是儿童时期常见的一
图片尺寸640x427
多动症
图片尺寸1080x1020
润杰脑电生物反馈 注意缺陷多动障碍 (adhd), 俗称 多动症 , 以一种
图片尺寸790x500
西安新闻网讯 多动症在医学专业上称为注意缺陷多动障碍,易被误诊为是
图片尺寸562x342
多动症有哪些症状表现?不明白的家长可以好好看看
图片尺寸486x290
一文梳理儿童注意缺陷多动障碍的治疗要点
图片尺寸710x477
西安脑康心理医院儿童多动症有哪些表现
图片尺寸660x438
数据显示:我国患有多动症的儿童將近2000万,但多动症的就诊率缺不到1%
图片尺寸660x1099
六一聊聊多动症 | 儿童健康的隐形杀手
图片尺寸640x479
如何区分儿童抽动症与多动症家长应该怎样做呢
图片尺寸1280x1302
96我们经常讲的多动症,其实全名叫"注意力缺陷多动障碍", 医学上
图片尺寸1080x1439