宫颈癌FIGO分期

分期手册figo宫颈癌分期2018版
图片尺寸702x802
宫颈癌tnm分期与figo分期
图片尺寸960x1073
宫颈癌的分期各阶段宫颈癌治疗指南根据宫颈癌的发展,各阶段的治疗
图片尺寸692x691
1.宫颈癌临床分期(figo,2000年)
图片尺寸555x367
宫颈癌tnm分期与figo分期
图片尺寸960x527
不同分期的宫颈癌怎么治?
图片尺寸427x339
宫颈癌的国际妇产科联盟(figo)分期:来源丨医学界肿瘤频道整理丨界
图片尺寸581x711
宫颈癌微创手术要凉了?新研究让这个技术扑朔迷离
图片尺寸874x1190
微课"战宫赫赫"四部曲-宫颈癌figo分期
图片尺寸612x382
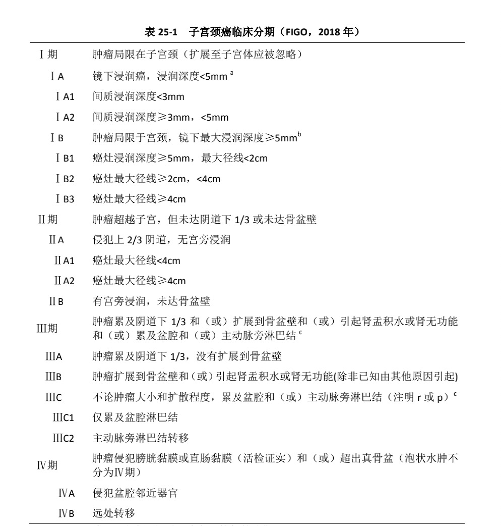
目前采用的是figo 2018年会议修改的宫颈癌临床分期标准.
图片尺寸618x1196
10宫颈癌figo分期(2009)
图片尺寸700x341
figo 2018年分期把影像学检查结果纳入分期,盆腔和(或)腹主动脉旁淋巴
图片尺寸972x646
子宫颈癌的临床分期 ppt模板
图片尺寸1200x4910
宫颈癌最新figo分期:2019年影像医生须知
图片尺寸1080x675
子宫颈癌的分期: 目前采用的是figo2018年会议修改的宫颈癌临床分期
图片尺寸1170x839
一文读懂宫颈癌的分期,明明白白接受治疗 - 知乎
图片尺寸1080x731
子宫内膜癌2023figo分期解读
图片尺寸632x356
一分钟看懂宫颈癌病理报告单!
图片尺寸994x1042
手术病理分期(figo 2009)b.
图片尺寸665x670
all 临床教师及医学生 || 注意figo 2018年子宫颈癌分期的更正
图片尺寸907x636