导航设计图

商场里面要怎么才可以导航?室内商场导航方案
图片尺寸2164x2190
一种交互式的行车导航和车载安防系统
图片尺寸1615x1769
gps导航技术图标矢量设计
图片尺寸800x800
院内导航系统-浙江远图技术股份有限公司
图片尺寸1464x1402
第六节时空导航法运用中要注意的问题哲学与交易第七章时空导航法
图片尺寸640x447
左侧导航栏
图片尺寸743x560
导航装置
图片尺寸1808x2476
cn1702431a_汽车自主导航终端及其判断汽车是否在高架道路上行驶的
图片尺寸1417x1009
路线导航图
图片尺寸1180x1364
cn101797197a_便携式盲人自主导航系统有效
图片尺寸2560x1740
一种交叉路口的导航方法及使用了此导航方法的导航系统
图片尺寸1608x1070
本发明涉及无人机设计技术领域,具体涉及一种无人机导航系统及其运行
图片尺寸1634x1761
多媒体界面设计-车载导航设计-科技界面设计
图片尺寸1280x720
ui设计师网址导航最贴心的设计导航
图片尺寸572x360
本外观设计产品的名称:用于车载电子设备的图形用户界面(选点导航).2.
图片尺寸1290x1734
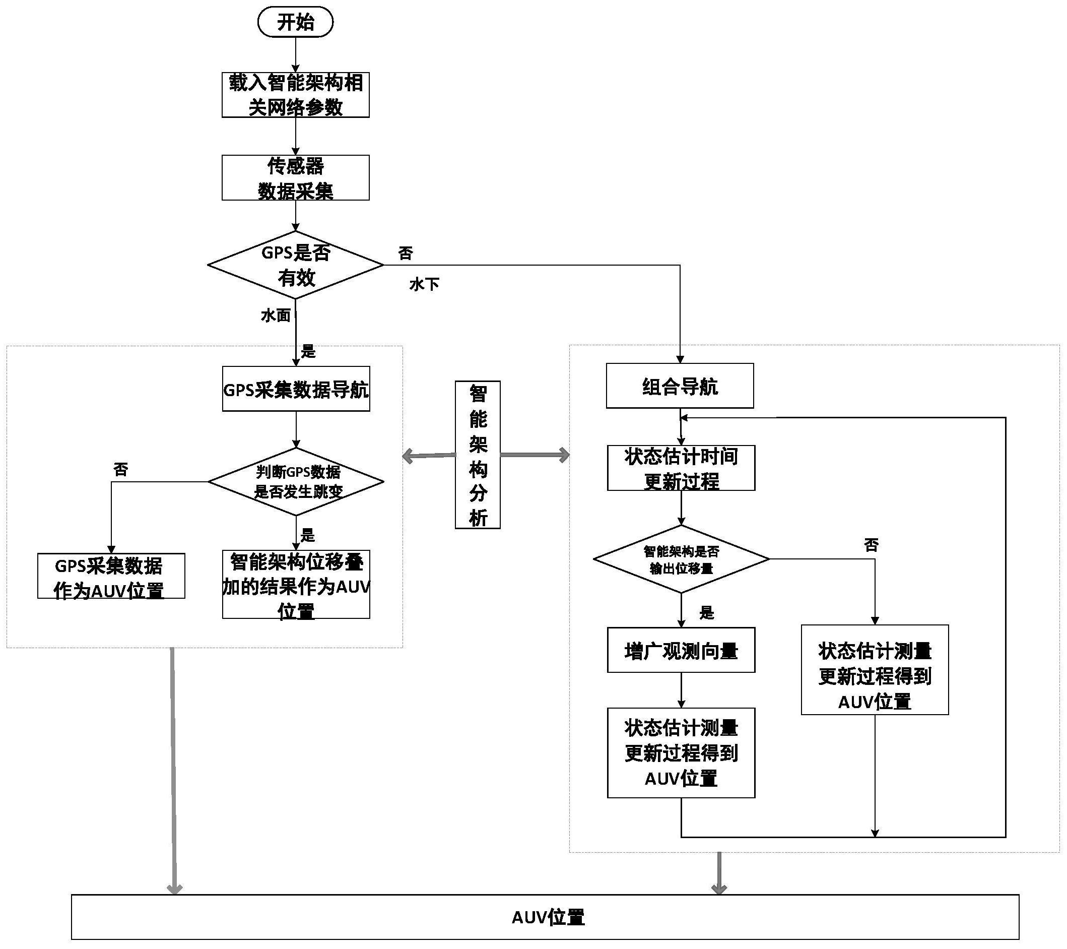
一种基于深度神经网络的auv辅助导航方法-爱企查
图片尺寸2118x1883
cn208101892u_一种带方向盘控制功能的车载导航音影系统有效
图片尺寸1383x2013
【vue】大屏导航跳转_大屏设计器多页跳转-csdn博客
图片尺寸1260x768
第十天作业:导航设计与界面配色
图片尺寸2228x3707
网页导航栏设计汇总psd素材
图片尺寸1100x1200