小鼠脾脏绘图

当前位置:中学生物网上实验室
图片尺寸300x363
小鼠各器官在扫描电镜下的微观形貌
图片尺寸1000x563
mirna动物实验方法及应用案例集锦
图片尺寸640x462
大鼠小鼠的剖检诊断及组织样品采集
图片尺寸554x615
氢电极法,实时检测了大鼠吸入4%,42%及67%氢气前后,大脑,肝脏,脾脏
图片尺寸704x597
除了 lcm,当前时代的绝大多数研究都是在人类或小鼠身上进行的(图9)
图片尺寸1080x810
求助小鼠脾脏nk细胞镜下图
图片尺寸3024x4032
1快来看看有没有你在的城市全国多地开课> 科研绘图·学术图像专题
图片尺寸1080x636
心血管疾病风险"的假说,创新性地发现pcos通过促进脾脏单核细胞生成
图片尺寸1050x453
【学术前沿】nature文章:高栋组联合多团队解析雄激素
图片尺寸1000x15936
【期刊导读】李锋/唐小平教授团队:成功建立人源化干扰素受体小鼠模型
图片尺寸849x670
实验十 小白鼠的外形观察与内部解剖
图片尺寸1080x810
健闻登顶计划##腺样体肥大##国医的精诚力量
图片尺寸640x328
牙周炎影响oscc小鼠脾脏和结肠的组织病理状态
图片尺寸3150x1483
大鼠小鼠的剖检诊断及组织样品采集
图片尺寸554x483
小鼠消化系统的解剖ppt
图片尺寸800x600
国内常见多种狂犬病毒株如何预防新型pika佐剂疫苗可能
图片尺寸1080x677
治疗结束后,取下小鼠心脏,肝脏,脾脏,肺和肾脏组织.
图片尺寸831x741
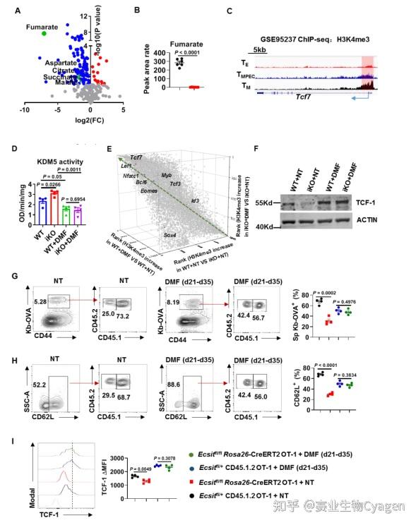
杨硕/王曦/陈芸等合作发现调控cd8 t细胞记忆形成新机制
图片尺寸589x744
图3为小鼠脾脏组织和胸腺组织he染色与甲苯胺蓝染色结果,二者分别显示
图片尺寸600x456