尽职的意思

尽职尽责是什么意思?
图片尺寸1280x1796
恪尽职守是什么意思
图片尺寸1010x569
p>恪尽职守, a href="#" data-lemmaid="114
图片尺寸400x400
用心做事尽职尽责
图片尺寸920x1303
恪尽职守的意思-英语翻译-成语出处
图片尺寸484x364
凡事从自身找原因人民日报金句情感成长 1,女生小廖
图片尺寸960x1280
hr做好人力资源诊断9215工作才会更有意义
图片尺寸1080x1439
尽职尽责尽心演讲稿.doc
图片尺寸792x1120
尽职尽责是什么意思
图片尺寸752x455
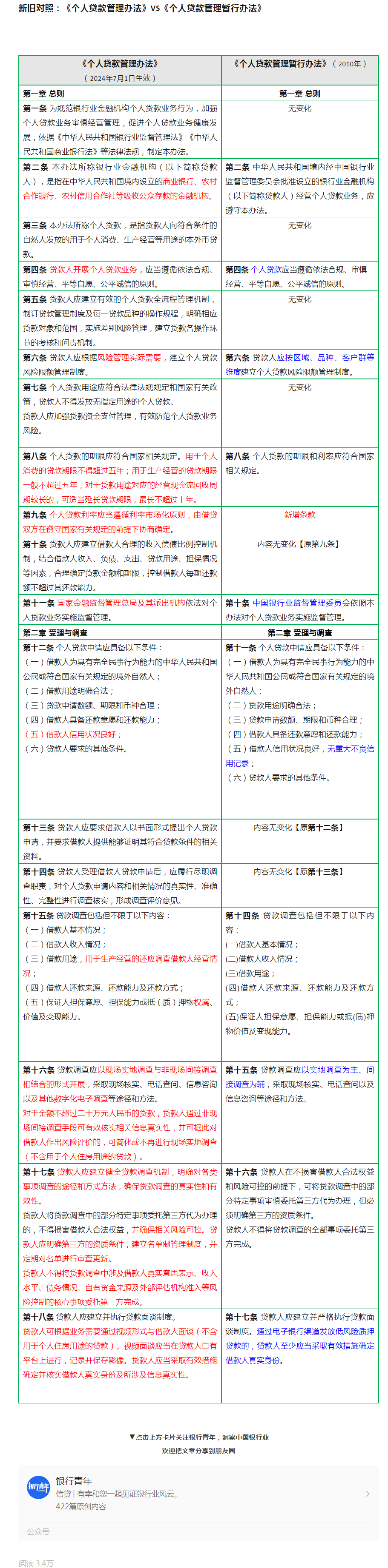
2024年 国家金融监督管理总局发布"三个办法"新旧对照
图片尺寸911x3687
新冠结束,天亮了,我选择了辞职……曾经,我问了我自己:为什么 - 抖音
图片尺寸1012x1799
新"国九条"下券商监管升级:处罚"排排坐"头部大哥
图片尺寸600x877
提了5次离职结果第6次留了下来(提了5次离职结果第6次留了下来)(1)
图片尺寸480x300
任凭和尽职的意思
图片尺寸450x169
尚优医疗2024合肥市妇幼保健院招聘工作人员面试真题预测观点题
图片尺寸2234x1675
第一条纲领叫"敬事",用我们现在的话来说就是"尽忠,尽职,负责"的意思
图片尺寸914x914
如果万一退市,我也认了,从哪里摔倒就从哪里爬起来,哪怕爬不起来.
图片尺寸600x553![感觉被笛子放鸽子了[流泪] 本人在线求职 男 年龄](https://i.ecywang.com/upload/1/img0.baidu.com/it/u=39859699,3694044201&fm=253&fmt=auto&app=120&f=JPEG?w=895&h=800)
感觉被笛子放鸽子了[流泪] 本人在线求职 男 年龄
图片尺寸1432x1280
敬业乐群:对自己的事业很尽职,和朋 友相对很融洽.
图片尺寸1080x810
大赞他是好爸爸,父女俩贴脸合影超有爱_腾讯新闻
图片尺寸960x1444