差异化对比

国内外技术对比差异化,就医环境差异化
图片尺寸426x258
【差异化对比表】xx楼盘与同类竞争楼盘对比表
图片尺寸2021x1393
产品设计之浅谈差异化设计~(欢迎大家踊跃发言,积极讨论~)
图片尺寸500x818
google adwords 差异化对比
图片尺寸397x234
中国消费金融平台差异化比较
图片尺寸878x1213
领略国内外配材行业差异化探讨国内配材企业崛起的关键
图片尺寸600x378
几个视觉模型洞察差异化的本质
图片尺寸767x728
nielsen:对比智能手机和平板电脑用户移动购物的差异化
图片尺寸570x600
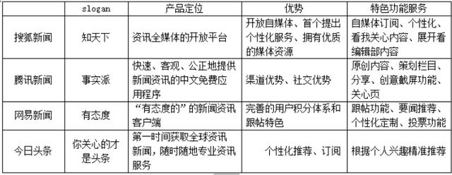
新闻客户端差异化对比,今日头条与腾讯与网易与搜狐
图片尺寸640x248
优劣对比:品牌差异化分析
图片尺寸641x560
定位理论中的9大差异化对比分析表——辅助理解各个差异化
图片尺寸981x464
在版式设计中对比其实就是差异化.
图片尺寸850x472
杭钢淮钢差异化比较—看钢厂系列(一)
图片尺寸508x305
消费金融创新模式差异化对比
图片尺寸1122x494
华为 p70 系列各版本差异化对比 华为 p 系列升级为 pura
图片尺寸1440x1920
全景对比有多好用让差异化效果更快呈现
图片尺寸1080x612
颖象辅材工艺差异化对比副本
图片尺寸920x690
民营社区银行的差异化发展之路
图片尺寸895x362
快手,抖音短视频平台差异化特点
图片尺寸1493x674
那么下图则是拖泥带水的反面教材在版式设计中对比其实就是差异化
图片尺寸720x400