巴以冲突图解

《我对巴以冲突的一点看法》 在讨论这个问题之前,我们先来看 - 抖音
图片尺寸867x1000
中东格局变迁系列三——巴以冲突
图片尺寸650x921
巴以冲突的源头是什么?为什么战乱一直不停? - 知乎
图片尺寸1341x918
巴以又爆冲突,为什么在巴以冲突中,大多数人支持巴勒斯坦?
图片尺寸640x403
巴以冲突再起以色列很可能会输的内裤都不剩上
图片尺寸1000x720
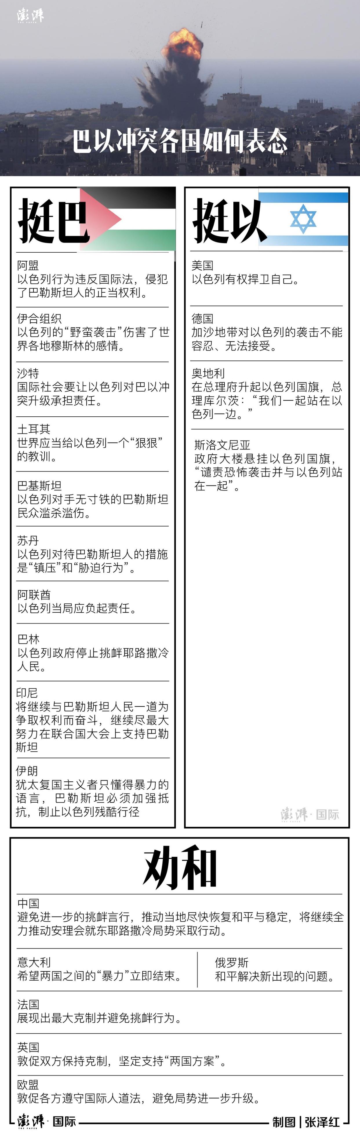
图解|巴以冲突各国如何"站队"?
图片尺寸1242x3933
三分钟了解巴以冲突的由来
图片尺寸1280x720
(巴以冲突图片展示)
图片尺寸400x393
一张图看懂此次巴以冲突,哈马斯想用战争换土地?_腾讯新闻
图片尺寸960x433
巴以冲突的历史由来,原因与前景
图片尺寸528x548
巴以冲突很久了他们能和平共处吗
图片尺寸605x744
微博
图片尺寸640x360
喧嚣半个多世纪的巴以冲突,究竟几时休?
图片尺寸640x517
巴以冲突70年为何是个解不开的死结
图片尺寸525x586
风雪夜归人 的想法: 巴以冲突是民族之争 | a class="hash_tag" href
图片尺寸1200x1200
深度解析巴以冲突爆发的深层次原因! - 知乎
图片尺寸1080x812
巴以冲突#巴以冲突已经进入第42日,以色列继续强硬表态,要消灭哈滤构
图片尺寸640x640
巴以冲突再起双方的矛盾根源是什么五次中东战争又在打什么
图片尺寸660x844
巴以冲突不断,爆发7年来最猛烈冲突,两国或将走向"全面战争"
图片尺寸650x411
巴以冲突
图片尺寸500x686