应交增值税

应交增值税计算表(参考答案)
图片尺寸600x733
5应交税费增值税明细账
图片尺寸1754x1240
增值税一般纳税人应当在应交税费科目下设置多个明细科目
图片尺寸766x463
应交税金明细表,怎么看增值税应缴多少和减免多少
图片尺寸1005x731
秒懂增值税会计分录93也太好用啦.166"应交增值税","未交 - 抖音
图片尺寸1242x1660
应交税费中与增值税有关的11个明细科目
图片尺寸1080x1442
应交税费增值税科目常见的账务处理
图片尺寸930x1072
填报指南丨应交增值税计算方法
图片尺寸598x627
应交增值税明细表(xls 1页)
图片尺寸495x363
初级会计职称初级会计实务历年真题精选应交增值税
图片尺寸424x285
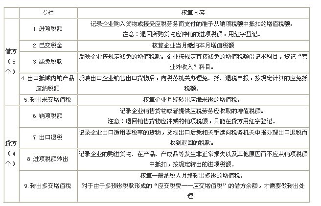
应交增值税10个明细应用说明
图片尺寸1097x582
应交增值税
图片尺寸656x421
案例:1,应交税费-应交增值税-进项税额
图片尺寸640x581
结转 应交税费-增值税明细科目分录及说明,一年只用结转一次啊
图片尺寸1421x630
进来学60应交增值税的10个明细科目应用说明
图片尺寸1080x1440
关于增值税的会计分录汇总
图片尺寸1080x1439
情况,原因是19年12月爸应交税费╟应交增值税全部结转到营业外收入了
图片尺寸3000x3000
这个账目正常不应该贷应交税费—应交增值税吗?
图片尺寸1920x887
【应交增值税】应交税费核算各种税费的应交,交纳等情况,包括:增值税
图片尺寸516x469
哪位大神帮我登记"应交税费——应交增值税"明细账,填制增值税申报表.
图片尺寸464x492