异体字对照表

第一批异体字整理表
图片尺寸585x384
楷书异体字对照表
图片尺寸440x1147
异体字一览表 - 百度文库
图片尺寸496x702
《楷书异体字表》
图片尺寸630x950
216个隶书常用异体字集锦77收好了
图片尺寸755x1004
异体字一览表 - 百度文库
图片尺寸496x702
楷书异体字对照表
图片尺寸440x1710
楷书异体字对照表
图片尺寸440x1682
关系根据规范汉字表简化字繁体字异体字对照表编写汉语语言工具书字典
图片尺寸800x800
规范字与繁体字,异体字对照表
图片尺寸1518x2147
异体字大全表 - 百度文库
图片尺寸496x702
练写书法异体字对照表
图片尺寸630x950
楷书异体字对照表
图片尺寸440x1138
异体字大全表 - 百度文库
图片尺寸496x702
收藏:异体字表
图片尺寸640x964
异体字对照表
图片尺寸640x964
楷书异体字对照表
图片尺寸440x1710
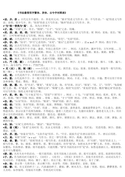
《书法最常用字繁体,异体,古今字对照表》 并,并,并:古代完全不通用.
图片尺寸496x702
干货!隶书常用异体字一览表
图片尺寸604x947
规范字与繁体字,异体字对照表
图片尺寸1518x2147