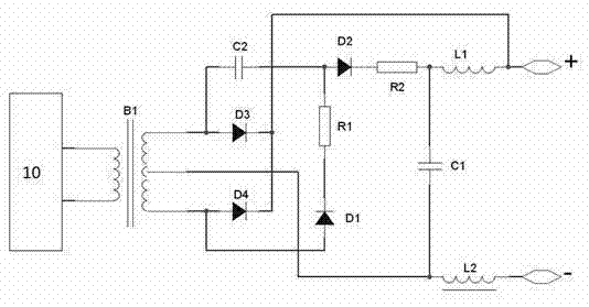
引弧板原理图

一种新型高频高压引弧器的制作方法
图片尺寸1000x528
一种高频高压引弧电路制造技术
图片尺寸650x1000
一种高频高压引弧电路
图片尺寸2433x1249
一种氩弧焊机高频引弧控制电路
图片尺寸1880x1056
高频引弧电路
图片尺寸2608x922
一种等离子切割机非高频引弧电路
图片尺寸1968x1573
cn102357723a_数控等离子切割机非高频引弧电路有效
图片尺寸2629x1449
一种等离子切割机引弧电路
图片尺寸1979x1089
电弧焊引弧电路
图片尺寸526x287
引弧板引出板和包角焊
图片尺寸316x241
一种空气等离子切割机引弧电路
图片尺寸1964x931
一种快速电压降低装置的引弧电路
图片尺寸1000x754
一种端头使用开槽固定式焊接引弧板的焊接方法与流程
图片尺寸1000x341
cn2404625y_一种交流弧焊机引弧器失效
图片尺寸923x381
cn1146942a_高频信号控制交直流电焊机引弧装置失效
图片尺寸2000x1605
用于逆变氩弧焊机的辅助引弧电路
图片尺寸534x279
cn201042104y_新型等离子切割机引弧电路失效
图片尺寸800x473
cn101298109a_一种适用于焊接和切割设备的引弧装置失效
图片尺寸2009x1520
一种等离子切割机引导弧电流控制电路的制作方法
图片尺寸1000x476
cn201922159u_用于等离子切割机和氩弧焊机的改进型高压引弧电路失效
图片尺寸800x725