循迹小车pcb原理图

智能循迹小车电路原理图
图片尺寸920x1302
智能循迹小车电路原理图
图片尺寸1188x918
使用51单片机实现循迹小车的程序免费下载
图片尺寸887x613
循迹小车电路图
图片尺寸3565x2355
循迹小车电路图
图片尺寸3565x2355
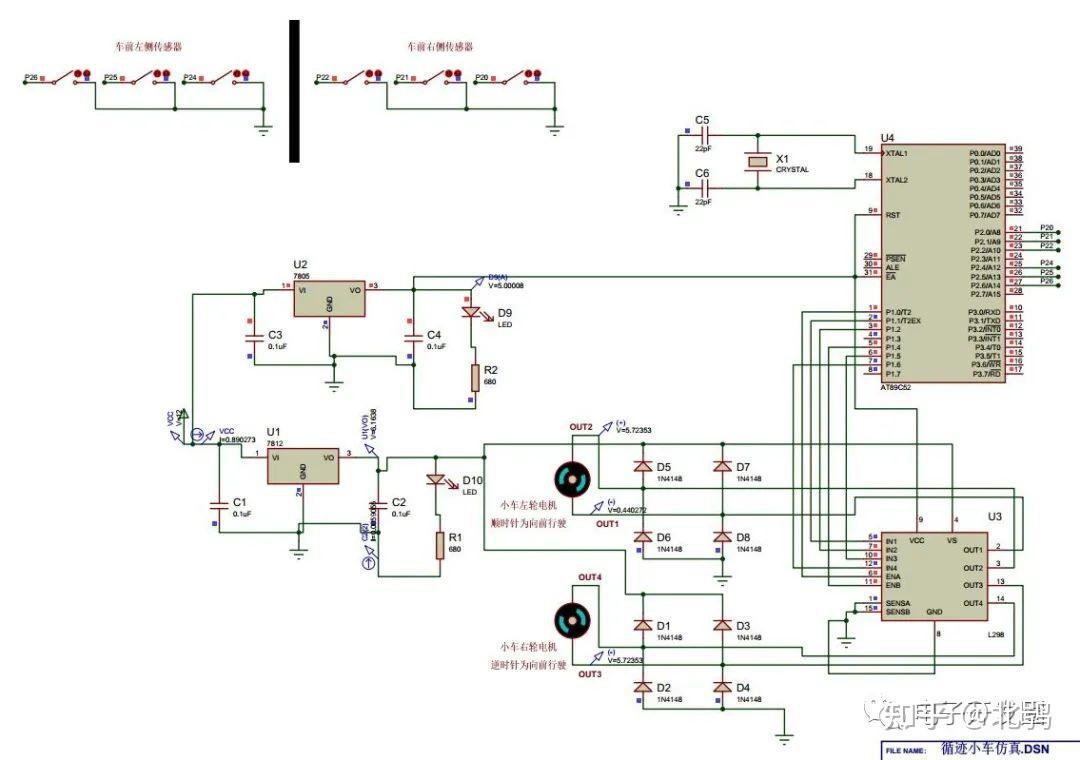
1085基于51单片机循迹小车proteus仿真
图片尺寸1728x1080
proteus仿真实例_基于stm32单片机的循迹避障小车(仿真文件 程序)24
图片尺寸1609x1080
基于stm32的智能循迹小车设计(说明书 程序 仿真 蓝牙app模块)单片机
图片尺寸1292x807
小白请求帮忙检查磁条循迹小车原理图设计是否合理
图片尺寸1361x866
基于stm32f103的红外循迹避障小车设计(含proteus仿真) | 码农家园
图片尺寸648x401
【毕业设计】39-基于单片机的智能小车寻迹系统的设计与实现(原理图
图片尺寸2235x1531
谁有循迹小车原理图
图片尺寸1287x715
51单片机循迹小车proteus仿真程序
图片尺寸1513x864
基于单片机智能循迹小车电路图含电路毕设课设资料
图片尺寸975x793
循迹小车原理图
图片尺寸901x648
基于51单片机的循迹小车避障转弯加气体传感器
图片尺寸1648x1030
循迹智能车pcb原理图与单片机源码
图片尺寸688x623
51单片机做循迹小车 - csdn
图片尺寸1004x498
单片机智能循迹小车原理图程序proteus仿真图
图片尺寸821x632
从原理图布图,代码调试到单片机与外围电路协同仿真,一键切换到pcb
图片尺寸1080x760