微生物质谱

malditof质谱快速鉴定病原微生物真凶
图片尺寸680x426
微生物的鉴别与图谱
图片尺寸938x586
clsi重磅发布抢先看 | 质谱微生物鉴定指南大揭秘 第一回
图片尺寸640x730
微生物检测ebioreader3700飞行时间质谱系统在微生物检测中的应用
图片尺寸900x619
上海宏文书局出版细菌学图谱彩色大挂图10
图片尺寸484x683
maldi-tof ms在食品微生物中的应用:数分钟内确认和鉴定微生物
图片尺寸980x775
关于微生物质谱我有3个问题
图片尺寸900x390
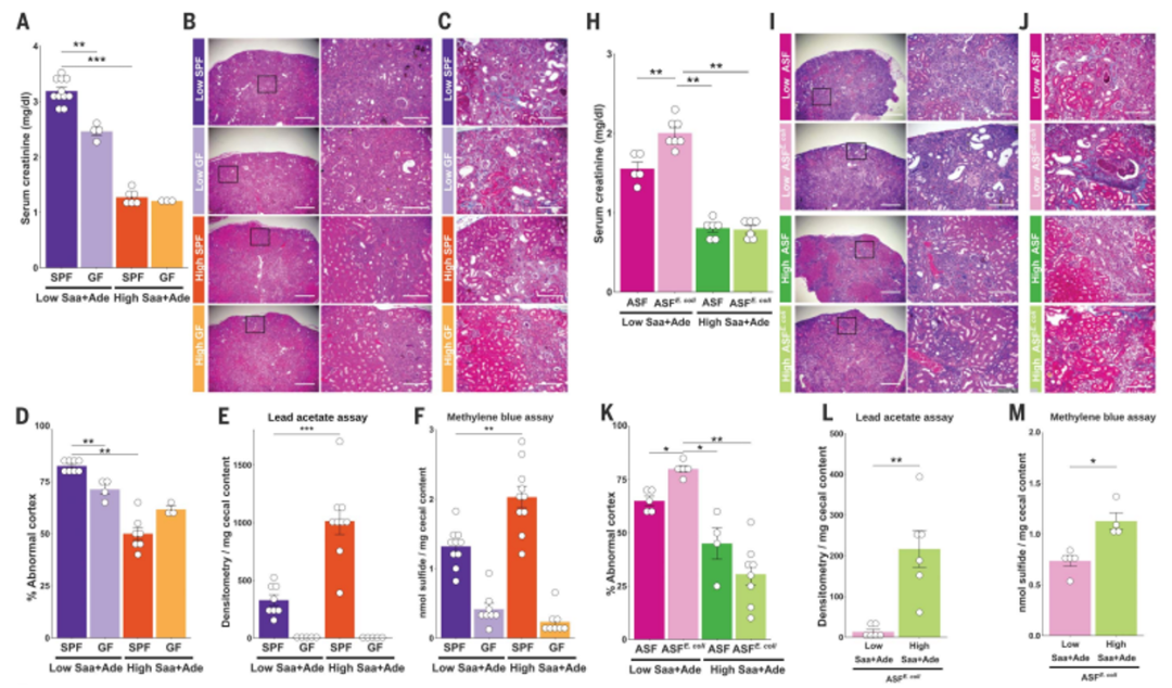
微生物16s质谱技术揭示含硫氨基酸饮食如何与肠道菌群相互作用
图片尺寸1080x634
基于质谱的细菌鉴定解谱算法
图片尺寸1588x1124
clsi重磅发布抢先看 | 质谱微生物鉴定指南大揭秘 第一回
图片尺寸640x228
图2-b 基于肺炎支原体菌株质量探针延伸后的质谱图
图片尺寸925x470
微生物资源前期开发国家重点实验室蛋白质组学研究平台
图片尺寸581x233
微生物的空间代谢组学微米尺度的相互作用
图片尺寸813x1085
我室应用纳米二次离子质谱技术nanosims在稻田土壤固氮微生物研究方面
图片尺寸2106x2922
2020年,融智生物中标安康市疾控微生物质谱采购项目,开启了双方合作
图片尺寸4032x3024
公司美华自主研发生产的m-discover 100微生物质谱快速鉴定分析系统
图片尺寸1262x847
融智生物微生物鉴定病毒核酸分型一体化质谱平台落户湖北省疾控
图片尺寸4032x3024
微生物检测| ebio reader 3700飞行时间质谱系统在微生物检测中的应用
图片尺寸1000x689
农产品有害微生物及农残安全检测与控制北京市重点实验室
图片尺寸669x365
禾信临床微生物鉴定质谱系统-cmi 1600
图片尺寸957x897