怎样解题表

波利亚怎样解题表docx6页
图片尺寸860x1218
波利亚怎样解题图表
图片尺寸726x892
数学竞赛跟自主招生章节义:波利亚的"怎样解题表"跟解题策略.pdf 15页
图片尺寸792x1120
怎样解题数学思维的新方法解析
图片尺寸535x720
怎样解题(波利亚)
图片尺寸692x1006
波利亚的解题表.docx 2页
图片尺寸1218x860
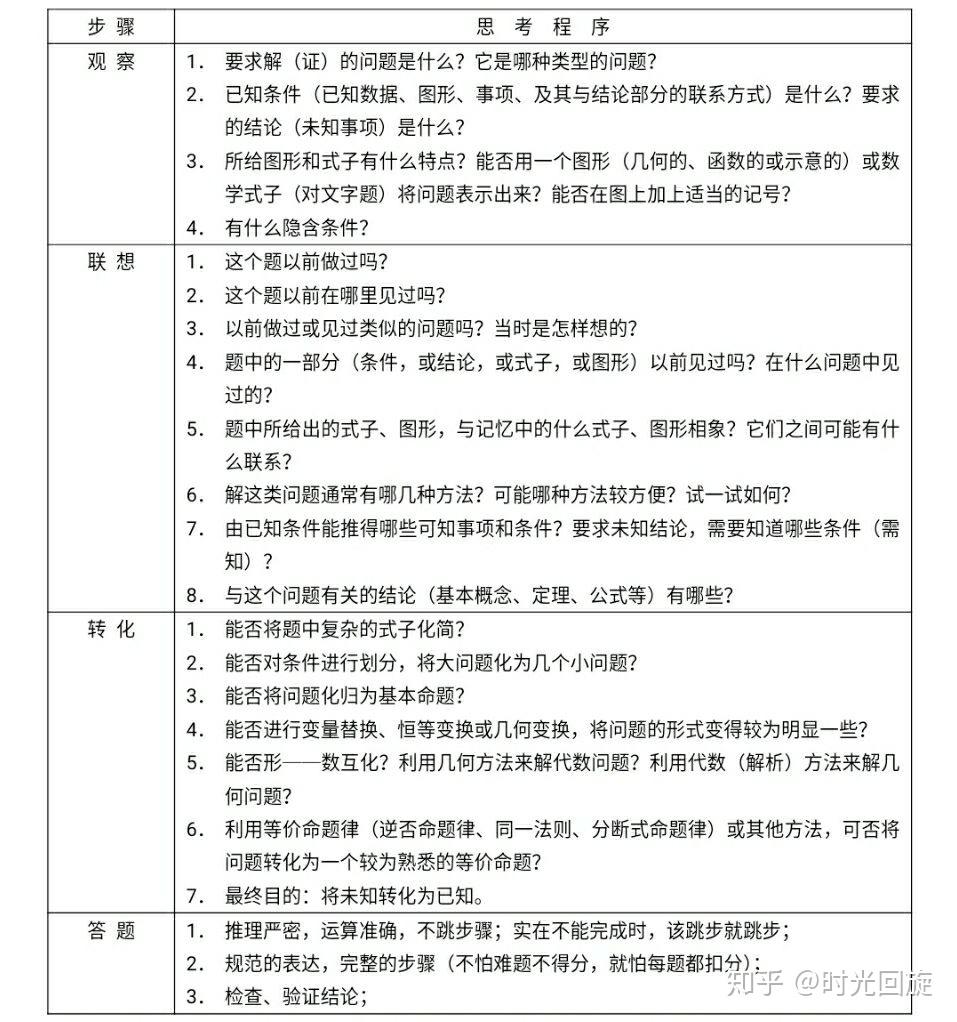
思维特点的数学解题表美国数学教育家波利亚给出了详细的"怎样解题"表
图片尺寸957x1022
列表法解决问题 租船问题:默默班级总共28人准备周末去公园划船,大船
图片尺寸496x702
波利亚怎样解题表(修改版).doc
图片尺寸792x1120
>> 文章内容 >> 波利亚的解题四步骤 求《怎样解题》波利亚pdf百度云
图片尺寸600x466
波利亚的怎样解题表.doc
图片尺寸792x1120
鸡兔同笼解题方法
图片尺寸920x1302
注意力专注力训练教案 幼小衔接 小学生幼儿园课外辅导机构学习能
图片尺寸750x1061
高中生物实验图表题解题技法大全.doc
图片尺寸870x1229
用列举法解题时,可以不再列式计算,如果要求列式计算,请你参考上面的
图片尺寸642x667
(整理)用列表法解应用题.docx 11页
图片尺寸860x1218
三年级上册列表法解决问题专项练习内附答案
图片尺寸920x1302
用列表法解应用题
图片尺寸920x1302
数量关系解题方法60
图片尺寸1080x1439
整本书的精华都浓缩到书中第一页总结的【怎样解题表】中,如下:美国
图片尺寸366x900