批量化

如何用python对照片进行批量化操作
图片尺寸1886x1016
如何用python对照片进行批量化操作
图片尺寸1625x995
imagej细胞计数批量化操作
图片尺寸1394x816
notepad批量化操作和插件的使用和推荐
图片尺寸1538x690
csv文件的批量化处理一
图片尺寸533x955
imagej细胞计数批量化操作
图片尺寸554x574
求助python如何实现批量化多线程计算
图片尺寸1153x495
postman进行迭代批量化测试
图片尺寸1469x999
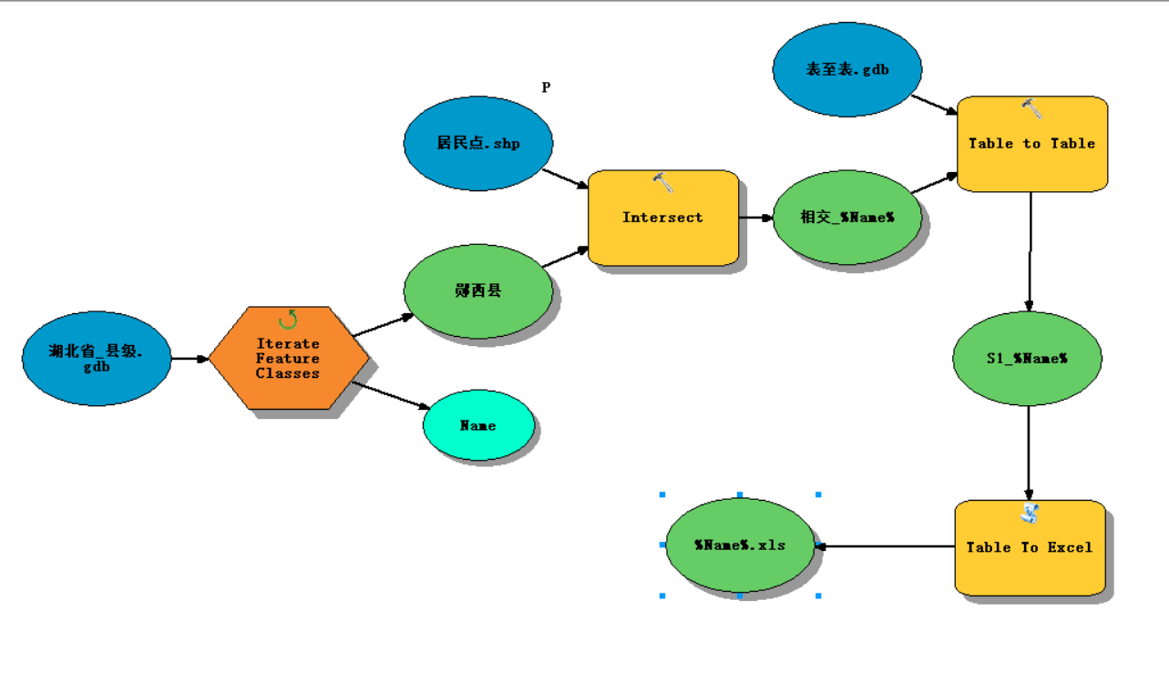
【arcgis教程】(86)模型构建器及批量化 - 知乎
图片尺寸1283x760
postman进行迭代批量化测试
图片尺寸1280x800
批量化添加好友告别重复操作
图片尺寸1080x1076
刷src经验之批量化扫描实践
图片尺寸690x342
学校机房电脑批量装系统批量化自动安装操作系统教程
图片尺寸1102x1054
有什么批量化改后缀都方法吗?
图片尺寸651x567
arcpy批量化操作
图片尺寸1269x797
看snap deploy如何让批量化繁为简!
图片尺寸546x304
xray批量化自动扫描
图片尺寸870x534
tiktok心灵鸡汤情感语录全自动批量化剪辑
图片尺寸1080x608
批量化测试混淆脚本
图片尺寸1429x2335
学校机房电脑批量装系统批量化自动安装操作系统教程
图片尺寸896x525