报警器电路

火灾烟雾报警器电路(含multisim仿真和报告)
图片尺寸1360x850
可燃气体报警器电路(二)
图片尺寸948x991
diy烟雾报警器
图片尺寸1200x501
基于multisim压力报警电路仿真设计 基于multisim的压力报警器电路
图片尺寸1679x1280
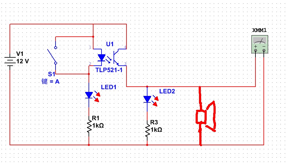
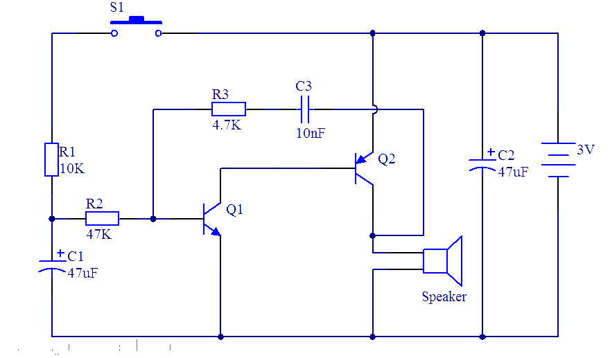
求报警器电路图——按一下开关(小于1秒钟),报警器就连续响,要简单一
图片尺寸457x499
单片机报警器
图片尺寸2923x2334
电路以直观显示或声音报警方式向操作员报告机器状态或者危险情况的
图片尺寸927x535
无线摩托车防盗报警器电路图
图片尺寸920x1191
多功能汽车报警器设计电路图黑白word版
图片尺寸920x1302
家电防盗报警器电路
图片尺寸581x352
家庭防盗报警器电路
图片尺寸1045x582
555报警电路原理图
图片尺寸1136x998
由自激多谐振荡器设计而成的水位报警器的效果图演示_基础硬件电路图
图片尺寸880x517
断线式防盗报警器电路(一)
图片尺寸458x405
一种红外二极管感应报警电路,包括电阻r1~r2,电阻r4~r5,电位器r3
图片尺寸1688x1087
温度自动报警器的电路图
图片尺寸564x304
电路工作原理 本例介绍的断线式防盗报警器电路由触发电路,振荡器
图片尺寸2661x1016
警车报警器电路图
图片尺寸850x504
电动车报警器单线带呼吸灯的触摸式一键启动电路
图片尺寸1950x1071
红外线探测报警器电路图
图片尺寸3567x2356