排除标准

主要排除标准
图片尺寸640x480
主要排除标准
图片尺寸640x480
表1 纳入/排除标准
图片尺寸1080x927
排除标准
图片尺寸651x434
must研究患者纳入和排除标准
图片尺寸600x285
1.2 纳入与排除标准
图片尺寸598x513
纳入标准与排除标准的关系
图片尺寸600x273
临床评估为低度可能性低危疑似患者的 pe 排除标准
图片尺寸476x282
图 纳入及排除标准流程图
图片尺寸3780x2148
电气车间sop78- 断路器故障排除标准工作流程(1)v1.0-2016.1.05
图片尺寸1059x641
普及一下,标准的无菌蛋是蛋壳以内排除19种特定病原,而以此标 - 抖音
图片尺寸873x1920
vb标准检验筛
图片尺寸609x400
表1.文献的纳入与排除标准
图片尺寸570x518
2016ahaasa急性缺血性卒中阿替普酶静脉溶栓的纳入和排除标准
图片尺寸920x1302
表2 研究对象的纳入标准和排除标准
图片尺寸848x355
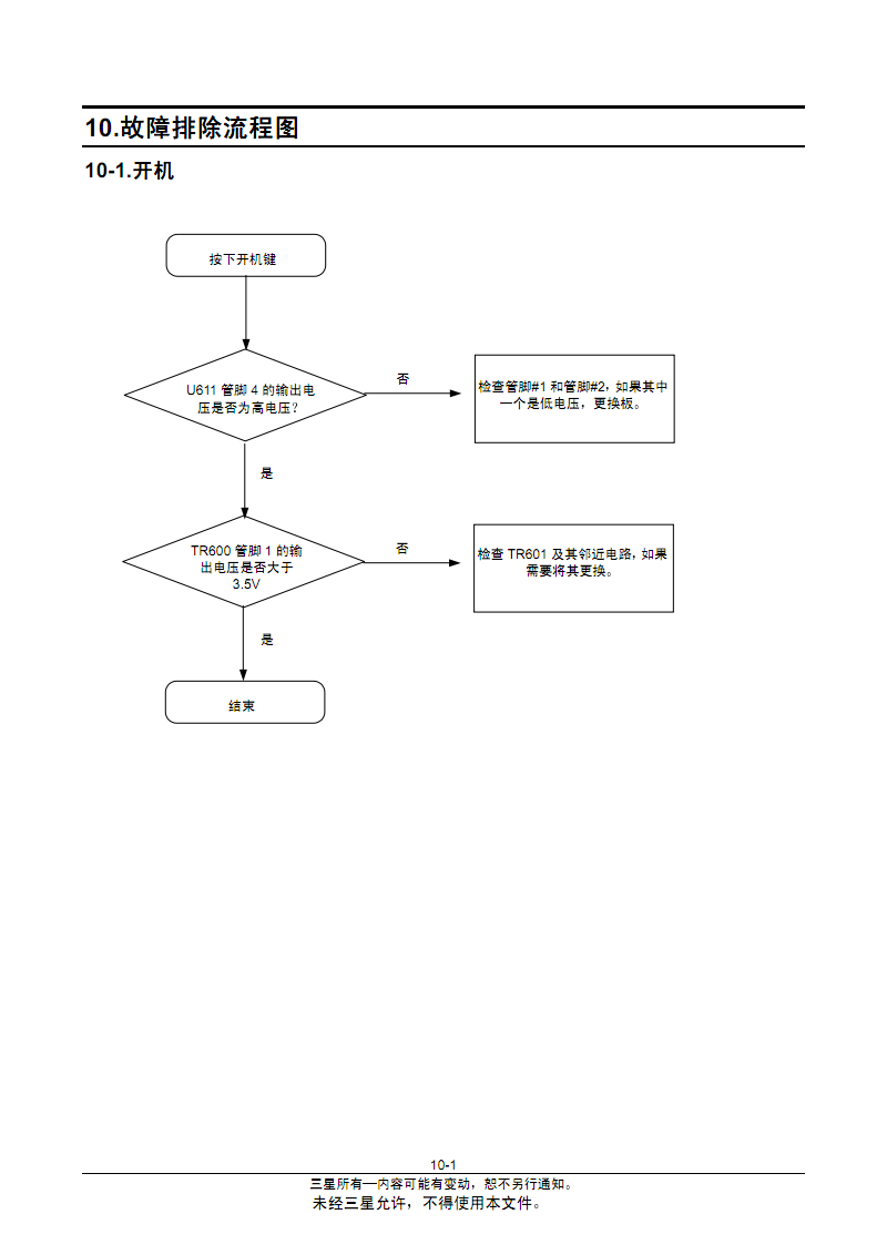
i458故障排除流程图.pdf
图片尺寸800x1132
5. 破损产品的排除
图片尺寸625x239
等等,关于这类问题,陈晓薇律师再次强调:一定要排除非国家工作人员
图片尺寸640x497
重磅!美国公布第三批产品关税加征排除清单
图片尺寸680x795
无创正压通气的排除标准(表中任何1项即可)
图片尺寸684x310