接收机原理图

cn101448102a_数字接收机系统失效
图片尺寸2393x1730
hx108-2收音机原理---详解
图片尺寸1080x810
宽带窄带可灵活配置的短波信道单元及多通道监测接收机
图片尺寸1000x288
调频无线话筒接收机电路图
图片尺寸1200x793
调频无线话筒接收机电路
图片尺寸1699x1123
卫星数字电视接收机的工作原理
图片尺寸964x764
交流直流真空管调幅和短波接收器
图片尺寸1286x1107
cn101715122a_数字广播接收机及其流处理方法失效
图片尺寸2752x1156
dmr终端锁相调频接收机设计
图片尺寸1422x742
cn1947030b_定位接收机有效
图片尺寸2811x1863
收音机原理图,急求
图片尺寸1047x564
cn1162878a_无线电接收机失效
图片尺寸2000x1259
超简单的短波接收机信号产生电路图
图片尺寸1152x742
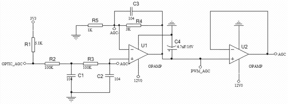
一种管理型家用光接收机的agc控制电路
图片尺寸1000x362
cn101499808b_一种机械调谐广播接收机失效
图片尺寸1000x684
博士—618收音机原理电路图 各元件位置分部
图片尺寸1036x488
单管fm接收机电路图_原理图论坛_单片机电路论坛_mcu资讯论坛
图片尺寸300x195
400m无线电遥控接收机电路
图片尺寸916x589
双模接收机原理图
图片尺寸516x452
超外差接收机原理图讲解三中频部分
图片尺寸1137x708