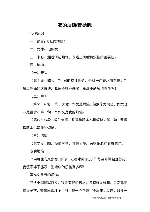
提纲记叙文

语文记叙文阅读提纲
图片尺寸920x1303
作文提纲
图片尺寸960x1280
其它 四升五写作班汇报@李锦宏 写美篇 记事篇: 提纲
图片尺寸2000x2667
四年级语文‖记事记叙文《童年趣事》‖提纲
图片尺寸1958x1280
我的朋友作文提纲.docx 10页
图片尺寸993x1404
作文提纲精选范文.doc 26页
图片尺寸993x1404
小学叙事作文提纲doc60页
图片尺寸792x1120
提纲
图片尺寸1438x806
作文提纲|插上科学的翅膀飞 列好提纲就准备写作文啦 作文写好周末发!
图片尺寸956x1280
家乡景物作文提纲怎么写 我的家乡作文提纲怎么写和格式
图片尺寸573x486
小学各种作文提纲
图片尺寸920x1302
三上第六单元作文这儿真美写作提纲思路
图片尺寸811x475
作文提纲示例
图片尺寸725x706
作文提纲的格式_大全-幸福起航
图片尺寸2000x2667
优秀作文提纲 - 百度文库
图片尺寸496x702
运动健将的作文提纲怎么写 运动健将的作文提纲怎么写三年级
图片尺寸800x1132
议论文写作提纲.doc 2页
图片尺寸792x1120
编拟作文提纲磨刀不误砍柴工
图片尺寸920x1303
小学叙事作文提纲doc60页
图片尺寸792x1120
议论文提纲拟写初探优秀作品
图片尺寸3968x2976