敏感词

敏感词:网站的特殊敏感词-教育视频-搜狐视频
图片尺寸960x540
企业微信群防骚扰能力升级多次触发敏感词可被自动踢出群聊
图片尺寸400x516
怎么查短视频敏感词敏感词汇有哪些有这个工具再也不踩坑
图片尺寸1080x1255
情侣聊天敏感词top1
图片尺寸1080x1563
企业微信可以查看员工聊天记录吗企业微信怎么设置敏感词监控
图片尺寸900x383
此功能内置最新违禁词和广告法词库,网站可以实现自动设置敏感词提醒
图片尺寸1080x607
如何设计一个敏感词匹配系统
图片尺寸444x279
意想不到的敏感词鉴黄师考试你能及格吗
图片尺寸453x364
互动平台碰到这些"敏感词" 董秘们回复请慎重
图片尺寸550x502
抖音直播开展打击低俗不良价值观内容专项行动
图片尺寸1215x800
敏感词丨爆笑漫画
图片尺寸1000x786
抖音直播开展不良pk内容整治专项处罚违规主播50余人
图片尺寸962x982
网页敏感关键词匹配技术研究
图片尺寸524x223
情侣聊天敏感词top1
图片尺寸1080x1245
这可能是敏感词最多的一场国密加密产品发布会
图片尺寸740x493
加强监督企小码支持对客户及员工进行敏感行为检测,进行敏感词设置
图片尺寸1383x561
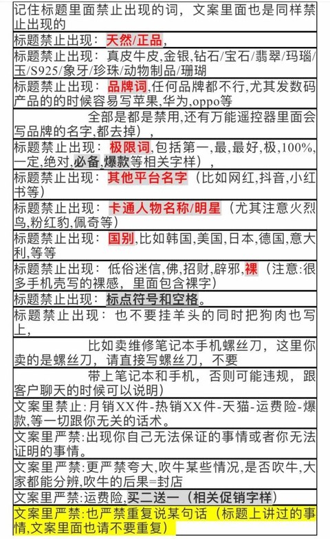
裂变哥闲鱼卖货引流违禁词有哪些干货会员速看
图片尺寸480x782
老伯手机短信含赌字被停机 盘点短信里的敏感词(图)
图片尺寸600x435
我体验了抖音陌陌快手的短视频,发现了这些不同
图片尺寸870x473
互动平台碰到这些"敏感词" 董秘们回复请慎重
图片尺寸550x443