方法的拼音

汉语拼音学习方法
图片尺寸920x1302
学习拼音的好方法拼音阅读书1
图片尺寸1080x1439
汉语拼音学习方法总结
图片尺寸920x1303
我用这个方法两天教会他自主拼读拼音
图片尺寸1080x1440
用简单幼小的方法学拼音
图片尺寸1080x1429
全网学拼音最简单的方法一教就会考满分
图片尺寸1080x1439
2021年成年人的拼音的学习方法
图片尺寸920x1302
学好拼音的方法和技巧 汉语拼音是认识汉字,学习普通话的工具,是小学
图片尺寸496x702
快速学习汉语拼音的方法docx4页
图片尺寸860x1218
方法的拼音(方法的拼音是几声)
图片尺寸640x873
六种帮助孩子学习拼音的方法
图片尺寸920x1302
老师说学拼音方法对了事半功倍
图片尺寸1080x1383
老师们都推荐的拼音口诀和方法真的是绝
图片尺寸1080x1437
小学拼音教学方法汉语拼音的教学方法指导
图片尺寸920x1302
拼音复习重点及方法60
图片尺寸1080x1439
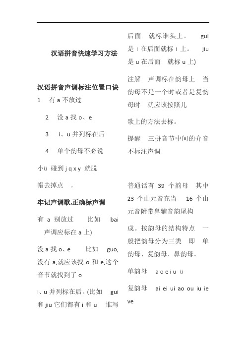
汉语拼音快速学习方法汉语拼音声调标注位置口诀1有a不放过 2没a找,e
图片尺寸496x702
幼小衔接:拼音的学习方法和技巧,轻松应对一年级,值得收藏
图片尺寸640x905
拼音学习方法 拼音教学 成年人自学拼音教程_拼音_学习_学习方法_教程
图片尺寸1080x608
拼音学习方法,规律,口诀_育儿_知识_校园教育
图片尺寸1080x1440
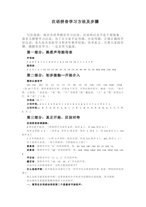
汉语拼音学习方法及步骤 写在前面,现在全世界都在学习汉语,汉语热
图片尺寸496x702