时序图工具

时序图的角色
图片尺寸2120x1642
程序员必备画图技能之时序图
图片尺寸2598x1373
信息修改uml时序图
图片尺寸750x483
一款简单实用的uml时序图设计软件
图片尺寸780x764
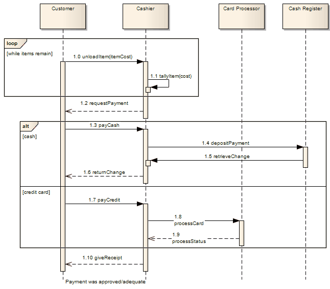
uml时序图
图片尺寸682x542
采购时序图-在线免费绘图工具,在线er模型设计,云架构图设计,思维导图
图片尺寸654x441
图3:各组件交互时序图.png
图片尺寸1928x1068
uml时序图软件需求分析与设计
图片尺寸1350x826
教务查询子系统时序图
图片尺寸1040x724
交互时序图
图片尺寸819x478
程序员必备画图技能之时序图
图片尺寸1287x999
轮询消息时序图
图片尺寸1660x1290
springmvc运行时序图解析
图片尺寸1293x830
分享一款绘制时序图的实用小工具
图片尺寸520x419
软件设计时序图制作工具
图片尺寸646x565
敏感数据加密时序图
图片尺寸2040x1410
时序图-删除会员-在线免费绘图工具,在线er模型设计,云架构图设计
图片尺寸776x703
uml之时序图
图片尺寸695x419
时序图-管理员开户与充值
图片尺寸1740x1410
netty bootstrap启动uml时序图.
图片尺寸3898x1102