昆明新闻

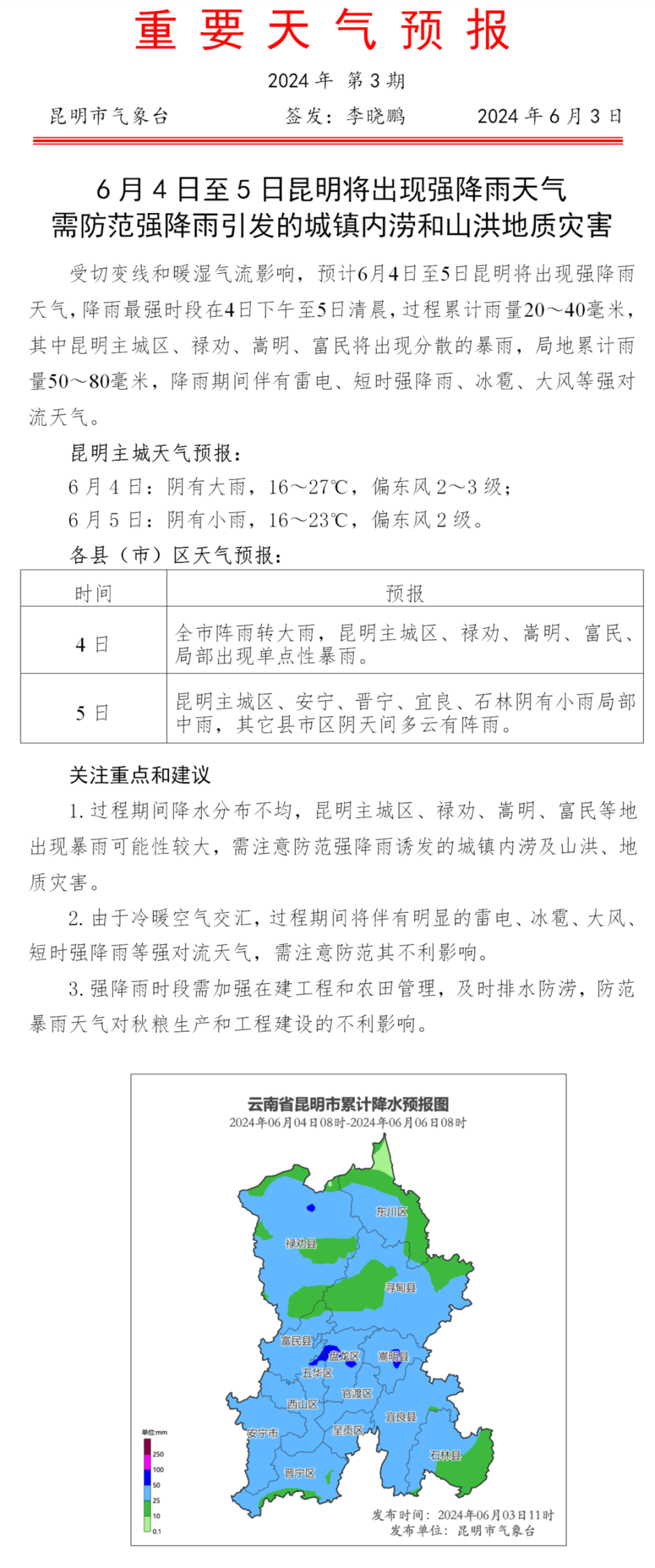
昆明气象发布重要天气预报_腾讯新闻
图片尺寸960x2297
民宿|昆明市|文旅_新浪新闻
图片尺寸640x1319
【新闻早播报】|出租车|高速公路|昆明火车站|一云南籍越野车_网易
图片尺寸640x272
【媒体关注】昆明新闻:云南富民产业园区 创新服务 在产业园区赛道上
图片尺寸1080x608
昆明新闻 4月6日
图片尺寸1280x720
昆明市融媒体中心社会责任报告(2023年度)
图片尺寸886x596
2024年4月21日《昆明新闻》
图片尺寸640x360
20240524昆明新闻
图片尺寸640x360
昆明市六月例行新闻发布会举行 全力支持实体经济发展
图片尺寸640x453
推荐| "特种兵"怎么一日游昆明_腾讯新闻
图片尺寸960x663
经开新闻
图片尺寸1920x1080
推荐| "特种兵"怎么一日游昆明_腾讯新闻
图片尺寸960x1274
经济新闻滚动>正文> 原标题《昆明一水产店违法使用"鬼秤"被查!
图片尺寸640x360
昆明市召开新闻发布会通报应对新冠肺炎疫情防控工作
图片尺寸640x480
昆明警方发布公告:请尽快报案登记!【新闻早播报】
图片尺寸660x468
昆明新闻 | "知名台企云南昆明行"投资考察活动举行
图片尺寸1080x608
推荐| "特种兵"怎么一日游昆明_腾讯新闻
图片尺寸960x532
云南省人民政府新闻办公室今日上午在昆明云南海埂会堂举行"云南省
图片尺寸1549x1055
昆明气象发布重要天气预报_腾讯新闻
图片尺寸588x500
推荐| "特种兵"怎么一日游昆明_腾讯新闻
图片尺寸960x540