昭君出塞稿件

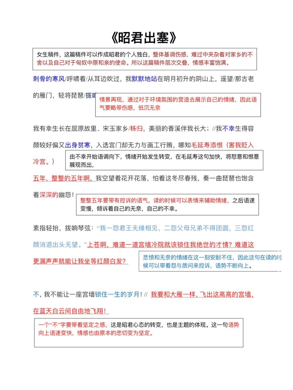
自备稿件《昭君出塞》 刺骨的寒风呼啸着从耳边吹过,我默默地站在明月
图片尺寸961x1280
戏导稿件《昭君出塞》
图片尺寸1440x1920
【稿件拆解】 昭君出塞 千古绝唱7515 千万不要哭腔 故作悲伤啊
图片尺寸960x1280
昭君出塞-白描
图片尺寸900x679
李秋君 昭君出塞
图片尺寸1500x3738
昭君出塞
图片尺寸1600x1200
王昭君出塞的故事简介(历史上昭君出塞的原因及影响)-趣事杂谈
图片尺寸1742x2500
0092 戊子(1948年)作 昭君出塞 立轴 设色纸本
图片尺寸904x2500
纯手绘,今天画的是一幅四大美女之一昭君出塞(落雁),下一幅贵 - 抖音
图片尺寸1440x1920
2281# 温国良 《昭君出塞》
图片尺寸707x1080
0568 昭君出塞图 镜片 设色纸本
图片尺寸2000x1025
昭君出塞
图片尺寸972x1373
昭君出塞(张名河词 孟庆云曲)
图片尺寸1240x1716
昭君出塞艺术歌曲100首
图片尺寸1387x1963
昭君出塞
图片尺寸790x800
昭君出塞
图片尺寸1799x1351
昭君出塞自备稿件
图片尺寸1536x2048
昭君出塞(草稿)
图片尺寸2000x2996
故纸堆里翻出几年前绘的昭君出塞
图片尺寸1920x960
昭君出塞
图片尺寸825x1100