智能机器人介绍

nao智能人形娱乐机器人_北京智能佳科技有限公司-中国智能服务机器人
图片尺寸750x1019
迎宾机器人—小雪(snow)
图片尺寸950x1248
自动送餐机器人送餐机器人介绍
图片尺寸947x1041
我的智能早教机陪伴机器人真是太可爱 - 抖音
图片尺寸800x800
警用机器人设计要求与应用需求分析
图片尺寸799x641
软银nao机器人小型智慧教育机器人
图片尺寸900x493
【广发机械丨重磅深度】智能机器人系列报告三:技术的盛宴,服务机器人
图片尺寸600x508
阿尔洛克遥控智能机器人手势感应音乐儿童玩具usb充电
图片尺寸800x800
ai人工智能简介_第2页
图片尺寸1500x1125
智能机器人客服聊天作为一项新兴的技术,已经 - 抖音
图片尺寸800x800
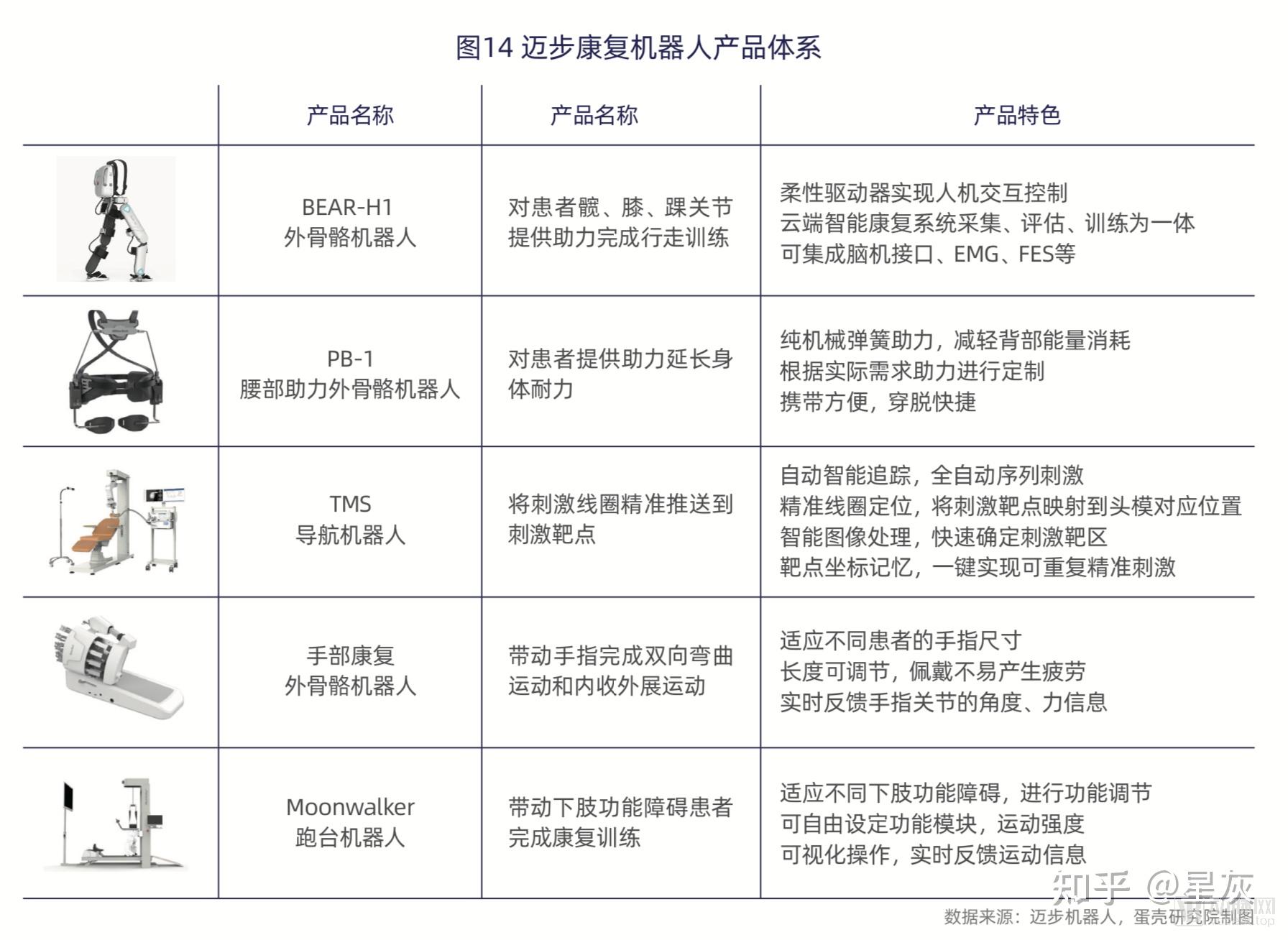
一文了解"康复机器人"方向通识
图片尺寸1792x1308
智能安保机器人巡逻机器人
图片尺寸1691x754
机器人产品介绍 -整理版.ppt
图片尺寸1152x864
英思贝尔智能机器人说明书
图片尺寸2953x1476
人工智能简介ppt
图片尺寸800x600
人工智能型智能机器人使用说明书精品
图片尺寸920x1303
机器人概念定义及种类
图片尺寸583x326
科技改变生活 2013年度智能扫地机器人大盘点
图片尺寸560x583
送餐机器人/人工智能科技智能服务机器人/无轨运行/新松直供
图片尺寸680x383
据介绍,这是一款以人形机器人为载体的万物智联教学系统,无线传感实现
图片尺寸660x1253