朝鲜王后列表

nky7b12">哲仁王后( a target="_blank" href="/item/朝鲜语/1695630"
图片尺寸1165x1548
皇后瓜尔佳氏 的想法: 朝鲜王朝国王世系图 | 李氏朝鲜27位国王世系图
图片尺寸640x905
在db看到的这个帖子,新奇的角度→历朝皇后姓名的一
图片尺寸690x1208
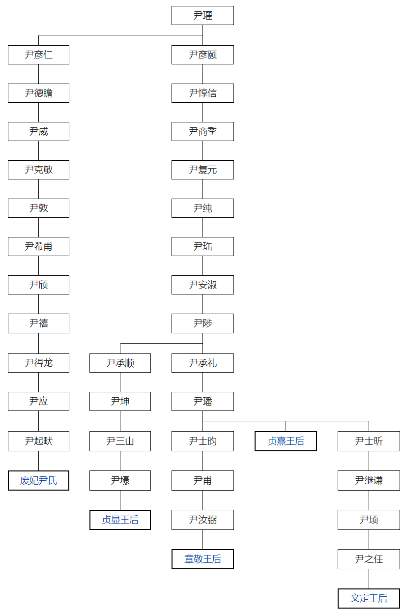
p>文定王后尹氏(朝鲜语: ,1501年-1565年),是 a
图片尺寸1000x1500
仁顺王后
图片尺寸1444x1500
朝鲜宣祖世系
图片尺寸640x480
庄烈王后
图片尺寸1160x1428
朝鲜"妖女"郑兰贞,究竟是何人?
图片尺寸500x328
仁烈王后
图片尺寸679x1269
朝鲜皇后
图片尺寸400x800
p>神德王后( ,1356年-1396年),姓康,本贯谷山(今朝鲜黄海
图片尺寸845x721
昭宪王后
图片尺寸1204x1622
朝鲜王后
图片尺寸1440x2160
">文定王后尹氏( a target="_blank" href="/item/朝鲜语/1695630"
图片尺寸822x1249
朝鲜王后写真体验馆等你来探秘🔍
图片尺寸2048x3072
p>文定王后尹氏(朝鲜语: ,1501年-1565年),是 a
图片尺寸650x445
1895年,日军闯入朝鲜明成皇后躲藏的房间里,剁了皇后好几刀,并且在她
图片尺寸821x1280
朝鲜末代皇后闵妃既聪明又漂亮,还很能干,为何日本人要虐杀她?
图片尺寸533x800
13成为皇后,50岁一度靠乞讨为生,朝鲜末代皇后的凄惨人生
图片尺寸500x707
朝鲜开国王后,生六子二女却不受李成桂待见,死后无人守陵祭奠
图片尺寸1146x716