林嘉宇华宝

母子都被查华宝股份90后董事林嘉宇被监视居住
图片尺寸1416x559
消息一出,华宝集团和华宝股份震动巨大.
图片尺寸1280x672
王者荣耀kpl:重庆qg vs rw侠,两匹能掀翻一切的野马
图片尺寸640x360
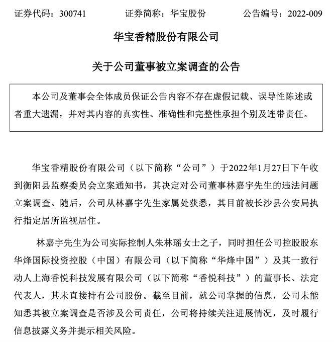
【华宝股份:董事林嘉宇被衡阳县监察委立案调查】财联社1月27日电
图片尺寸738x1280
县监察委员会立案通知书,其决定对公司董事林嘉宇的违法问题立案调查
图片尺寸599x393
华宝香精有限公司与盐城射阳港经济开发区签约合作
图片尺寸1269x846
【华宝股份:董事林嘉宇被衡阳县监察委立案调查】财联社1月27日电
图片尺寸532x1280
林嘉宇先生1992年出生,曾于英国及美国接受教育,年薪348.7万元.
图片尺寸370x468
十年套现百亿的女富豪立案调查
图片尺寸333x500
县监察委员会立案通知书,其决定对公司董事林嘉宇的违法问题立案调查
图片尺寸640x570
图片
图片尺寸640x428
华宝股份公司董事林嘉宇被衡阳县监察委员会立案调查
图片尺寸665x680
林嘉宇
图片尺寸3024x3024
同日,港股公司华宝国际亦发布了林嘉宇被立案调查相关公告.
图片尺寸692x566
县监察委员会立案通知书,其决定对公司董事林嘉宇的违法问题立案调查
图片尺寸640x469
华宝股份董事林嘉宇被解除监视居住,取保候审,母子均被立案调查
图片尺寸640x258
2004年,华宝集团收购上海家化旗下一家企业,并成立上海华宝孔雀香精
图片尺寸640x428
华宝石节能建材有限公司
图片尺寸146x220
精准扶贫送暖雪域高原华宝股份助力脱贫攻坚
图片尺寸3785x2129
华宝股份董事林嘉宇被解除监视居住,取保候审,母子均被立案调查
图片尺寸640x117